Упр.42.12 ГДЗ Мерзляк 10 класс Углубленный уровень (Алгебра)
Решение #1

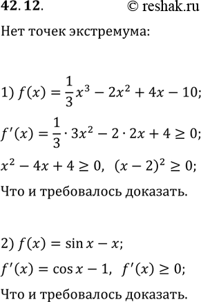
Рассмотрим вариант решения задания из учебника Мерзляк, Номировский, Поляков 10 класс, Просвещение:
42.12. Докажите, что данная функция не имеет точек экстремума:
1) f(x)=1/3 x^3-2x^2+4x-10; 2) f(x)=sin(x)-x.
Похожие решебники
Популярные решебники 10 класс Все решебники
*размещая тексты в комментариях ниже, вы автоматически соглашаетесь с пользовательским соглашением