Упр.42.10 ГДЗ Мерзляк 10 класс Углубленный уровень (Алгебра)
Решение #1

Рассмотрим вариант решения задания из учебника Мерзляк, Номировский, Поляков 10 класс, Просвещение:
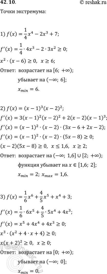
42.10. Найдите промежутки возрастания и убывания и точки экстремума функции:
1) f(x)=1/4 x^4-2x^3+7; 2) f(x)=(x-1)^3 (x-2)^2; 3) f(x)=1/6 x^6+4/5 x^5+x^4+3.
Похожие решебники
Популярные решебники 10 класс Все решебники
*размещая тексты в комментариях ниже, вы автоматически соглашаетесь с пользовательским соглашением