🔥ГДЗ под запретом?

Упр.4.347 ГДЗ Виленкин Жохов 6 класс Часть 2, Просвещение (Математика)

Решение #1 (Учебник 2023)

Изображение Запишите в виде двойного неравенства десятичные приближения с недостатком и с избытком дробей 4/11 и 7/27 до: а) десятых; б) сотых; в) тысячных.Число, которое можно...

Решение #2 (Учебник 2023)

Изображение Запишите в виде двойного неравенства десятичные приближения с недостатком и с избытком дробей 4/11 и 7/27 до: а) десятых; б) сотых; в) тысячных.Число, которое можно...
Дополнительное изображение

Решение #3 (Учебник 2023)

Изображение Запишите в виде двойного неравенства десятичные приближения с недостатком и с избытком дробей 4/11 и 7/27 до: а) десятых; б) сотых; в) тысячных.Число, которое можно...

Рассмотрим вариант решения задания из учебника Виленкин, Жохов, Чесноков 6 класс, Просвещение:
Запишите в виде двойного неравенства десятичные приближения с недостатком и с избытком дробей 4/11 и 7/27 до: а) десятых; б) сотых; в) тысячных.

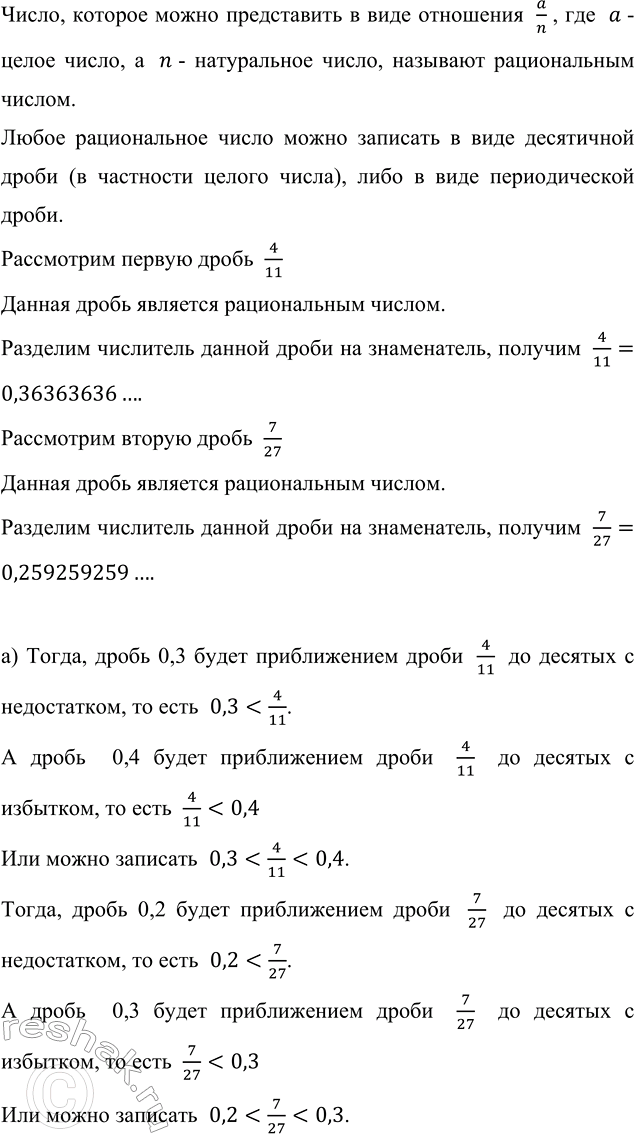
Число, которое можно представить в виде отношения a/n , где a - целое число, а n - натуральное число, называют рациональным числом.
Любое рациональное число можно записать в виде десятичной дроби (в частности целого числа), либо в виде периодической дроби.
Рассмотрим первую дробь 4/11
Данная дробь является рациональным числом.
Разделим числитель данной дроби на знаменатель, получим 4/11=0,36363636….
Рассмотрим вторую дробь 7/27
Данная дробь является рациональным числом.
Разделим числитель данной дроби на знаменатель, получим 7/27=0,259259259….
а) Тогда, дробь 0,3 будет приближением дроби 4/11 до десятых с недостатком, то есть 0,3<4/11.
А дробь 0,4 будет приближением дроби 4/11 до десятых с избытком, то есть 4/11<0,4
Или можно записать 0,3<4/11<0,4.
Тогда, дробь 0,2 будет приближением дроби 7/27 до десятых с недостатком, то есть 0,2<7/27.
А дробь 0,3 будет приближением дроби 7/27 до десятых с избытком, то есть 7/27<0,3
Или можно записать 0,2<7/27<0,3.
б) Тогда, дробь 0,36 будет приближением дроби 4/11 до сотых с недостатком, то есть 0,36<4/11.
А дробь 0,37 будет приближением дроби 4/11 до сотых с избытком, то есть 4/11<0,37
Или можно записать 0,36<4/11<0,37.
Тогда, дробь 0,25 будет приближением дроби 7/27 до сотых с недостатком, то есть 0,25<7/27.
А дробь 0,26 будет приближением дроби 7/27 до сотых с избытком, то есть 7/27<0,26
Или можно записать 0,25<7/27<0,26.
в) Тогда, дробь 0,363 будет приближением дроби 4/11 до тысячных с недостатком, то есть 0,363<4/11.
А дробь 0,364 будет приближением дроби 4/11 до тысячных с избытком, то есть 4/11<0,364
Или можно записать 0,363<4/11<0,364.
Тогда, дробь 0,259 будет приближением дроби 7/27 до тысячных с недостатком, то есть 0,259<7/27.
А дробь 0,260 будет приближением дроби 7/27 до тысячных с избытком, то есть 7/27<0,260
Или можно записать 0,259<7/27<0,260.

*Цитирирование задания со ссылкой на учебник производится исключительно в учебных целях для лучшего понимания разбора решения задания.
*К сожалению, временные проблемы с публикацией комментариев с мобильных устройств.