🔥ГДЗ под запретом?

Упр.4.328 ГДЗ Виленкин Жохов 6 класс Часть 2, Просвещение (Математика)

Решение #1 (Учебник 2023)

Изображение От пристани отправились в одном и том же направлении два теплохода, скорости которых равны с км/ч и r км/ч. Сколько километров будет между ними через t ч? Для решения...
Дополнительное изображение

Решение #2 (Учебник 2023)

Изображение От пристани отправились в одном и том же направлении два теплохода, скорости которых равны с км/ч и r км/ч. Сколько километров будет между ними через t ч? Для решения...
Дополнительное изображение
Дополнительное изображение

Решение #3 (Учебник 2023)

Изображение От пристани отправились в одном и том же направлении два теплохода, скорости которых равны с км/ч и r км/ч. Сколько километров будет между ними через t ч? Для решения...

Рассмотрим вариант решения задания из учебника Виленкин, Жохов, Чесноков 6 класс, Просвещение:
От пристани отправились в одном и том же направлении два теплохода, скорости которых равны с км/ч и r км/ч. Сколько километров будет между ними через t ч? Для решения задачи составьте формулу, обозначив расстояние через s и зная, что с < r. Найдите по формуле:
а) s, если с = 23,7, r = 25,2, t = 1/5; в) с, если s = 3,9, r = 18, t = 3/5;
б) t, если s = 13,65, с = 16,3, r = 25,4; г) r, если s = 0,9, с = 21,3, t = 1/3.
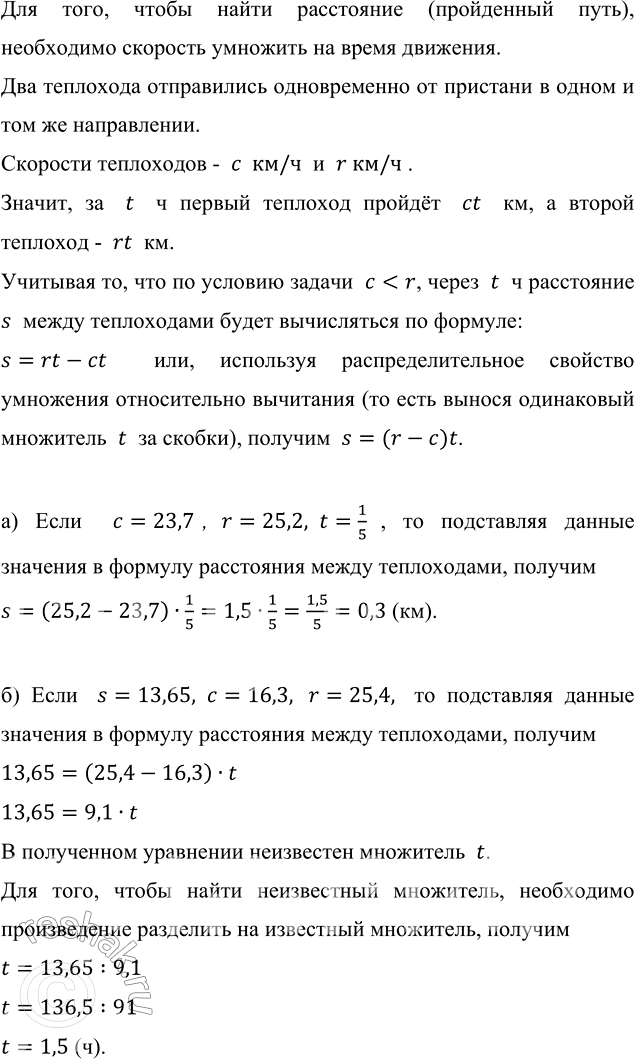
Для того, чтобы найти расстояние (пройденный путь), необходимо скорость умножить на время движения.
Два теплохода отправились одновременно от пристани в одном и том же направлении.
Скорости теплоходов - c км/ч и r км/ч .
Значит, за t ч первый теплоход пройдёт ct км, а второй теплоход - rt км.
Учитывая то, что по условию задачи c<r, через t ч расстояние s между теплоходами будет вычисляться по формуле:
s=rt-ct или, используя распределительное свойство умножения относительно вычитания (то есть вынося одинаковый множитель t за скобки), получим s=(r-c)t.
а) Если c=23,7, r=25,2,t=1/5 , то подставляя данные значения в формулу расстояния между теплоходами, получим
s=(25,2-23,7)•1/5=1,5•1/5=1,5/5=0,3 (км).
б) Если s=13,65,c=16,3, r=25,4, то подставляя данные значения в формулу расстояния между теплоходами, получим
13,65=(25,4-16,3)•t
13,65=9,1•t
В полученном уравнении неизвестен множитель t.
Для того, чтобы найти неизвестный множитель, необходимо произведение разделить на известный множитель, получим
t=13,65:9,1
t=136,5:91
t=1,5 (ч).
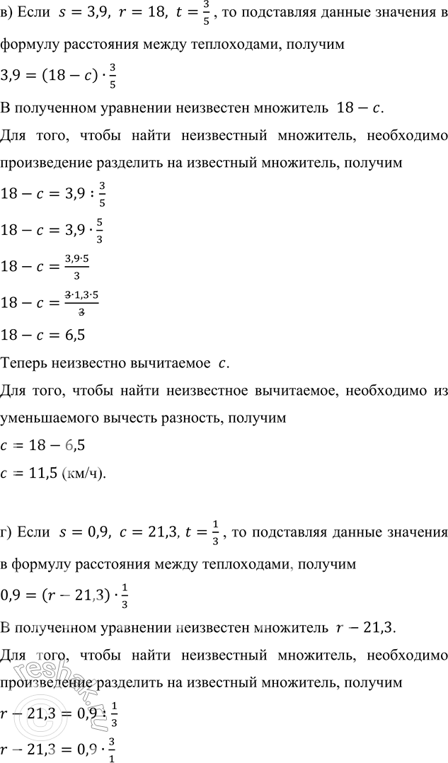
в) Если s=3,9,r=18,t=3/5 , то подставляя данные значения в формулу расстояния между теплоходами, получим
3,9=(18-c)•3/5
В полученном уравнении неизвестен множитель 18-c.
Для того, чтобы найти неизвестный множитель, необходимо произведение разделить на известный множитель, получим
18-c=3,9:3/5
18-c=3,9•5/3
18-c=(3,9•5)/3
18-c=(3•1,3•5)/3
18-c=6,5
Теперь неизвестно вычитаемое c.
Для того, чтобы найти неизвестное вычитаемое, необходимо из уменьшаемого вычесть разность, получим
c=18-6,5
c=11,5 (км/ч).
г) Если s=0,9,c=21,3, t=1/3 , то подставляя данные значения в формулу расстояния между теплоходами, получим
0,9=(r-21,3)•1/3
В полученном уравнении неизвестен множитель r-21,3.
Для того, чтобы найти неизвестный множитель, необходимо произведение разделить на известный множитель, получим
r-21,3=0,9:1/3
r-21,3=0,9•3/1
r-21,3=0,9•3
r-21,3=2,7
Теперь неизвестно уменьшаемое r.
Для того, чтобы найти неизвестное уменьшаемое, необходимо к разности прибавить вычитаемое, получим
r=2,7+21,3
r=24 (км/ч).
При выполнении вычислений опираемся на следующие правила:
- для того, чтобы умножить десятичную дробь на натуральное число, необходимо умножить их как натуральные числа, не обращая внимание на запятую; в полученном произведении отделить запятой справа столько цифр, сколько их стоит после запятой у умножаемой дроби.
- для того, чтобы разделить десятичную дробь на десятичную, необходимо перенести в делимом и делителе запятые вправо на столько цифр, сколько их содержится после запятой в делителе и выполнить деление на натуральное число, то есть разделить дробь на это число, не обращая внимание на запятую; поставить в частном запятую, когда кончится деление целой части.
- для того, чтобы разделить одну дробь на другую, необходимо делимое умножить на число, обратное делителю, то есть у делителя нужно поменять местами числа, стоящие в числителе и знаменателе.
- для того, чтобы умножить обыкновенную дробь на десятичную дробь, необходимо числитель обыкновенной дроби умножить на десятичную дробь, а знаменатель оставить без изменения, затем, если возможно, выполняем сокращение.

*Цитирирование задания со ссылкой на учебник производится исключительно в учебных целях для лучшего понимания разбора решения задания.
*К сожалению, временные проблемы с публикацией комментариев с мобильных устройств.