🔥ГДЗ под запретом?

Упр.4.311 ГДЗ Виленкин Жохов 6 класс Часть 2, Просвещение (Математика)

Решение #1 (Учебник 2023)

Изображение Вычислите:а) 5,6 : (-1 3/4);   б) -4/5 : (-0,3);   в) -4,8 : 1 3/5;   г) 1,3 : (-1/4).При выполнении деления опираемся на следующие правила:- для того, чтобы...

Решение #2 (Учебник 2023)

Изображение Вычислите:а) 5,6 : (-1 3/4);   б) -4/5 : (-0,3);   в) -4,8 : 1 3/5;   г) 1,3 : (-1/4).При выполнении деления опираемся на следующие правила:- для того, чтобы...
Дополнительное изображение

Решение #3 (Учебник 2023)

Изображение Вычислите:а) 5,6 : (-1 3/4);   б) -4/5 : (-0,3);   в) -4,8 : 1 3/5;   г) 1,3 : (-1/4).При выполнении деления опираемся на следующие правила:- для того, чтобы...

Рассмотрим вариант решения задания из учебника Виленкин, Жохов, Чесноков 6 класс, Просвещение:
Вычислите:
а) 5,6 : (-1 3/4); б) -4/5 : (-0,3); в) -4,8 : 1 3/5; г) 1,3 : (-1/4).
При выполнении деления опираемся на следующие правила:
- для того, чтобы найти частное двух отрицательных чисел, необходимо разделить модуль делимого на модуль делителя.
- для того, чтобы найти частное двух чисел с разными знаками, необходимо разделить модуль делимого на модуль делителя и поставить перед полученным числом знак «-».
- для того, чтобы разделить одну дробь на другую, необходимо делимое умножить на число, обратное делителю, то есть у делителя нужно поменять местами числа, стоящие в числителе и знаменателе.
- произведением двух дробей является дробь, числитель которой равен произведению числителей, а знаменатель – произведению знаменателей.
- для того, чтобы выполнить деление смешанных чисел, необходимо записать эти числа в виде неправильных дробей, а затем воспользоваться правилом деления дробей.
- для того, чтобы преобразовать смешанное число в неправильную дробь, необходимо целую часть числа умножить на знаменатель дробной части и к полученному произведению прибавить числитель дробной части; эту сумму записать как числитель неправильной дроби, а в её знаменатель записать знаменатель дробной части смешанного числа.
Черта дроби обозначает действие деление, следовательно, если возможно, обыкновенные дроби преобразуем в десятичные дроби или натуральные числа, для этого числитель делим на знаменатель.
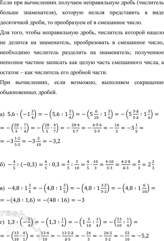
Если при вычислениях получаем неправильную дробь (числитель больше знаменателя), которую нельзя представить в виде десятичной дроби, то преобразуем её в смешанное число.
Для того, чтобы неправильную дробь, числитель которой нацело не делится на знаменатель, преобразовать в смешанное число, необходимо числитель разделить на знаменатель; полученное неполное частное записать как целую часть смешанного числа, а остаток – как числитель его дробной части.
При вычислениях, если возможно, выполняем сокращение обыкновенных дробей.
а) 5,6:(-1 3/4)=-(5,6:1 3/4)=-(5 6/10 :1 3/4)=-(5 (3•2)/(5•2) :1 3/4)=-(28/5 :7/4)=-(28/5•4/7)=-(28•4)/(5•7)=-(4•7•4)/(5•7)=-16/5=-3 1/5=-3 (1•2)/(5•2)=-3 2/10=-3,2
б) -4/5 :(-0,3)=4/5 :0,3=4/5 :3/10=4/5•10/3=(4•10)/(5•3)=(4•2•5)/(5•3)=8/3=2 2/3
в) -4,8:1 3/5=-(4,8:1 3/5)=-(4,8:1 (3•2)/(5•2))=-(4,8:1 6/10)=-(4,8:1,6)=-(48:16)=-3
г) 1,3:(-1/4)=-(1,3:1/4)=-(1 3/10 :1/4)=-(13/10 :1/4)=-(13/10•4/1)=-(13•4)/10=-(13•2•2)/(2•5)=-26/5=-(26•2)/(5•2)=-52/10=-5,2

*Цитирирование задания со ссылкой на учебник производится исключительно в учебных целях для лучшего понимания разбора решения задания.
*К сожалению, временные проблемы с публикацией комментариев с мобильных устройств.