🔥ГДЗ под запретом?

Упр.4.298 ГДЗ Виленкин Жохов 6 класс Часть 2, Просвещение (Математика)

Решение #1 (Учебник 2023)

Изображение Выполните действия:10 (3/8 · 8/21 + 21/22 : 7/66)/(8 : 0,4 - 19,36); б) ((15 - 9 2/3) : 2/3)/((19 2/3 - 11 7/9) · 9/71.В каждом выражении сначала выполняем все...

Решение #2 (Учебник 2023)

Изображение Выполните действия:10 (3/8 · 8/21 + 21/22 : 7/66)/(8 : 0,4 - 19,36); б) ((15 - 9 2/3) : 2/3)/((19 2/3 - 11 7/9) · 9/71.В каждом выражении сначала выполняем все...
Дополнительное изображение

Решение #3 (Учебник 2023)

Изображение Выполните действия:10 (3/8 · 8/21 + 21/22 : 7/66)/(8 : 0,4 - 19,36); б) ((15 - 9 2/3) : 2/3)/((19 2/3 - 11 7/9) · 9/71.В каждом выражении сначала выполняем все...

Рассмотрим вариант решения задания из учебника Виленкин, Жохов, Чесноков 6 класс, Просвещение:
Выполните действия:
10 (3/8 · 8/21 + 21/22 : 7/66)/(8 : 0,4 - 19,36);
б) ((15 - 9 2/3) : 2/3)/((19 2/3 - 11 7/9) · 9/71.
В каждом выражении сначала выполняем все действия в числителе, далее выполняем все действия в знаменателе и результат, полученный в числителе, делим на результат, полученный в знаменателе, так как черта дроби обозначает действие деление.
При этом как в числителе, так и в знаменателе, сначала выполняем действия второй ступени (умножение и деление) по порядку слева направо, а затем действия первой ступени (сложение и вычитание).
При выполнении вычислений опираемся на следующие правила:
- произведением двух дробей является дробь, числитель которой равен произведению числителей, а знаменатель – произведению знаменателей.
- для того, чтобы разделить одну обыкновенную дробь на другую, необходимо делимое умножить на число, обратное делителю, то есть у делителя нужно поменять местами числа, стоящие в числителе и знаменателе.
- для того, чтобы выполнить умножение (деление) смешанных чисел, необходимо записать эти числа в виде неправильных дробей, а затем воспользоваться правилом умножения (деления) дробей.
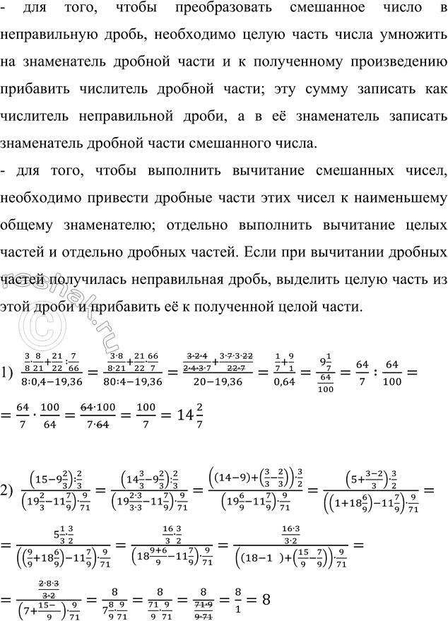
- для того, чтобы преобразовать смешанное число в неправильную дробь, необходимо целую часть числа умножить на знаменатель дробной части и к полученному произведению прибавить числитель дробной части; эту сумму записать как числитель неправильной дроби, а в её знаменатель записать знаменатель дробной части смешанного числа.
- для того, чтобы выполнить вычитание смешанных чисел, необходимо привести дробные части этих чисел к наименьшему общему знаменателю; отдельно выполнить вычитание целых частей и отдельно дробных частей. Если при вычитании дробных частей получилась неправильная дробь, выделить целую часть из этой дроби и прибавить её к полученной целой части.
1) (3/8•8/21+21/22 :7/66)/(8:0,4-19,36)=((3•8)/(8•21)+21/22•66/7)/(80:4-19,36)=((3•2•4)/(2•4•3•7)+(3•7•3•22)/(22•7))/(20-19,36)=(1/7+9/1)/0,64=(9 1/7)/(64/100)=64/7 :64/100=64/7•100/64=(64•100)/(7•64)=100/7=14 2/7
2) ((15-9 2/3) :2/3)/((19 2/3-11 7/9)•9/71)=((14 3/3-9 2/3):2/3)/((19 (2•3)/(3•3)-11 7/9)•9/71)=(((14-9)+(3/3-2/3))•3/2)/((19 6/9-11 7/9)•9/71)=((5+(3-2)/3)•3/2)/(((1+18 6/9)-11 7/9)•9/71)=(5 1/3•3/2)/(((9/9+18 6/9)-11 7/9)•9/71)=(16/3•3/2)/((18 (9+6)/9-11 7/9)•9/71)=((16•3)/(3•2))/(((18-11)+(15/9-7/9))•9/71)=((2•8•3)/(3•2))/((7+(15-7)/9)•9/71)=8/(7 8/9•9/71)=8/(71/9•9/71)=8/((71•9)/(9•71))=8/1=8

*Цитирирование задания со ссылкой на учебник производится исключительно в учебных целях для лучшего понимания разбора решения задания.
*К сожалению, временные проблемы с публикацией комментариев с мобильных устройств.