🔥ГДЗ под запретом?

Упр.4.260 ГДЗ Виленкин Жохов 6 класс Часть 2, Просвещение (Математика)

Решение #1 (Учебник 2023)

Изображение Найдите расстояние между точками:а) M (-9) и N (-2);   б) С (2,6) и D (-4,3);   в) P (-5/7) и K (3/7);   г) L (-3 5/6) и Q (1 1/6).Для того, чтобы найти длину...

Решение #2 (Учебник 2023)

Изображение Найдите расстояние между точками:а) M (-9) и N (-2);   б) С (2,6) и D (-4,3);   в) P (-5/7) и K (3/7);   г) L (-3 5/6) и Q (1 1/6).Для того, чтобы найти длину...
Дополнительное изображение

Решение #3 (Учебник 2023)

Изображение Найдите расстояние между точками:а) M (-9) и N (-2);   б) С (2,6) и D (-4,3);   в) P (-5/7) и K (3/7);   г) L (-3 5/6) и Q (1 1/6).Для того, чтобы найти длину...

Рассмотрим вариант решения задания из учебника Виленкин, Жохов, Чесноков 6 класс, Просвещение:
Найдите расстояние между точками:
а) M (-9) и N (-2); б) С (2,6) и D (-4,3); в) P (-5/7) и K (3/7); г) L (-3 5/6) и Q (1 1/6).
Для того, чтобы найти длину отрезка на координатной прямой, необходимо из координаты его правого конца вычесть координату его левого конца.
Координата, которая стоит правее, всегда больше той координаты, которая находится левее, значит, всегда из большего числа нужно вычитать меньшее.
При сравнении чисел помним, что:
- любое положительное число больше любого отрицательного числа.
- из двух отрицательных чисел меньше то, модуль которого больше.
- на координатной прямой из двух чисел большее число расположено правее меньшего.
- из двух дробей с одинаковыми знаменателями больше та, у которой числитель больше, и меньше та, у которой числитель меньше.
- из двух смешанных чисел с разными целыми частями больше то число, у которого целая часть больше.
Для того, чтобы из данного числа вычесть другое, необходимо к уменьшаемому прибавить число, противоположное вычитаемому.
Для того, чтобы сложить два числа с разными знаками, необходимо найти модули слагаемых и из большего модуля вычесть меньший модуль; перед полученным числом поставить знак слагаемого с большим модулем.
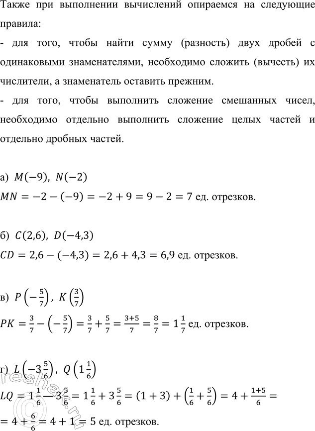
Также при выполнении вычислений опираемся на следующие правила:
- для того, чтобы найти сумму (разность) двух дробей с одинаковыми знаменателями, необходимо сложить (вычесть) их числители, а знаменатель оставить прежним.
- для того, чтобы выполнить сложение смешанных чисел, необходимо отдельно выполнить сложение целых частей и отдельно дробных частей.
а) M(-9),N(-2)
MN=-2-(-9)=-2+9=9-2=7 ед. отрезков.
б) C(2,6),D(-4,3)
CD=2,6-(-4,3)=2,6+4,3=6,9 ед. отрезков.
в) P(-5/7),K(3/7)
PK=3/7-(-5/7)=3/7+5/7=(3+5)/7=8/7=1 1/7 ед. отрезков.
г) L(-3 5/6),Q(1 1/6)
LQ=1 1/6—3 5/6=1 1/6+3 5/6=(1+3)+(1/6+5/6)=4+(1+5)/6=4+6/6=4+1=5 ед. отрезков.

*Цитирирование задания со ссылкой на учебник производится исключительно в учебных целях для лучшего понимания разбора решения задания.
*К сожалению, временные проблемы с публикацией комментариев с мобильных устройств.