🔥ГДЗ под запретом?

Упр.4.257 ГДЗ Виленкин Жохов 6 класс Часть 2, Просвещение (Математика)

Решение #1 (Учебник 2023)

Изображение Вычислите:а) -4 1/3 - (-2 7/9);   в) -2 3/16 + 5/8;   д) -17/30 - (-0,6);   ж) 12,5 - 7 3/4;б) 5 2/7 - 6 5/14;      г) 3/5 - 0,9;       е) -5,1 - 3 1/7;      з) -3...

Решение #2 (Учебник 2023)

Изображение Вычислите:а) -4 1/3 - (-2 7/9);   в) -2 3/16 + 5/8;   д) -17/30 - (-0,6);   ж) 12,5 - 7 3/4;б) 5 2/7 - 6 5/14;      г) 3/5 - 0,9;       е) -5,1 - 3 1/7;      з) -3...
Дополнительное изображение
Дополнительное изображение

Решение #3 (Учебник 2023)

Изображение Вычислите:а) -4 1/3 - (-2 7/9);   в) -2 3/16 + 5/8;   д) -17/30 - (-0,6);   ж) 12,5 - 7 3/4;б) 5 2/7 - 6 5/14;      г) 3/5 - 0,9;       е) -5,1 - 3 1/7;      з) -3...

Рассмотрим вариант решения задания из учебника Виленкин, Жохов, Чесноков 6 класс, Просвещение:
Вычислите:
а) -4 1/3 - (-2 7/9); в) -2 3/16 + 5/8; д) -17/30 - (-0,6); ж) 12,5 - 7 3/4;
б) 5 2/7 - 6 5/14; г) 3/5 - 0,9; е) -5,1 - 3 1/7; з) -3 1/7 - (-4,2).
Для того, чтобы из данного числа вычесть другое, необходимо к уменьшаемому прибавить число, противоположное вычитаемому.
Для того, чтобы сложить два отрицательных числа, необходимо найти модули слагаемых и сложить модули слагаемых; перед полученным числом поставить знак «-».
Для того, чтобы сложить два числа с разными знаками, необходимо найти модули слагаемых и из большего модуля вычесть меньший модуль; перед полученным числом поставить знак слагаемого с большим модулем.
При сравнении модулей чисел опираемся на следующие правила:
- из двух натуральных чисел больше то, которое в натуральном ряду встречается раньше.
- из двух дробей с одинаковыми знаменателями больше та, у которой числитель больше, и меньше та, у которой числитель меньше.
- для того, чтобы сравнить две дроби с разными знаменателями, необходимо привести данные дроби к общему знаменателю; применить правило сравнения дробей с одинаковыми знаменателями.
- из двух смешанных чисел с разными целыми частями больше то число, у которого целая часть больше.
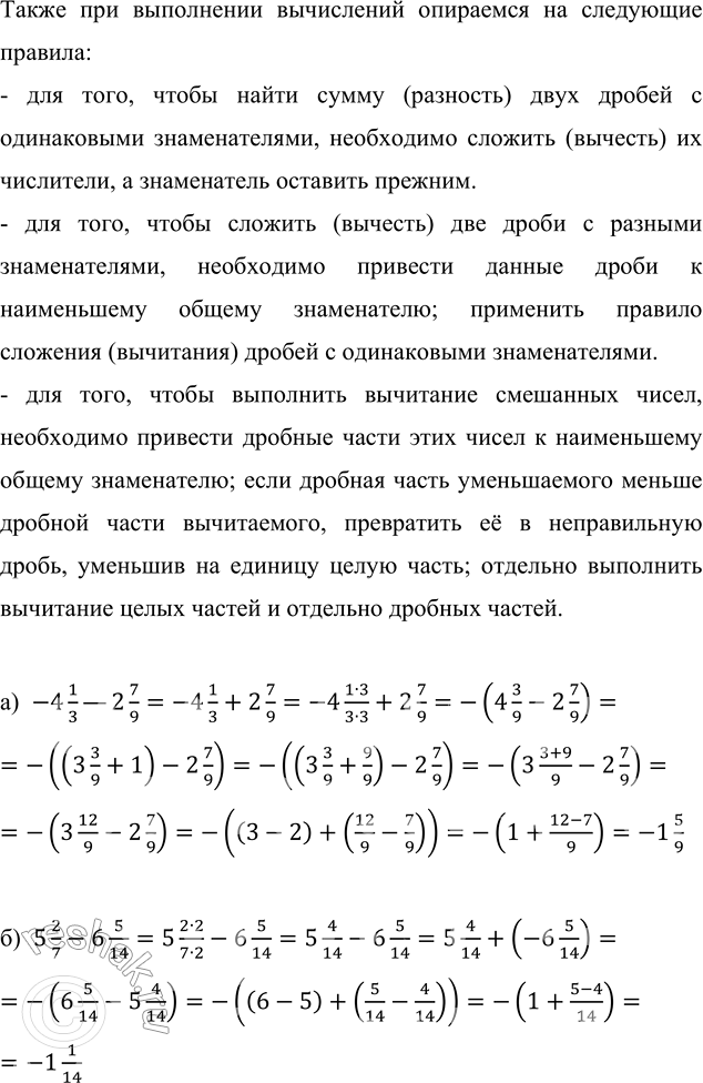
Также при выполнении вычислений опираемся на следующие правила:
- для того, чтобы найти сумму (разность) двух дробей с одинаковыми знаменателями, необходимо сложить (вычесть) их числители, а знаменатель оставить прежним.
- для того, чтобы сложить (вычесть) две дроби с разными знаменателями, необходимо привести данные дроби к наименьшему общему знаменателю; применить правило сложения (вычитания) дробей с одинаковыми знаменателями.
- для того, чтобы выполнить вычитание смешанных чисел, необходимо привести дробные части этих чисел к наименьшему общему знаменателю; если дробная часть уменьшаемого меньше дробной части вычитаемого, превратить её в неправильную дробь, уменьшив на единицу целую часть; отдельно выполнить вычитание целых частей и отдельно дробных частей.
а) -4 1/3—2 7/9=-4 1/3+2 7/9=-4 (1•3)/(3•3)+2 7/9=-(4 3/9-2 7/9)=-((3 3/9+1)-2 7/9)=-((3 3/9+9/9)-2 7/9)=-(3 (3+9)/9-2 7/9)=-(3 12/9-2 7/9)=-((3-2)+(12/9-7/9))=-(1+(12-7)/9)=-1 5/9
б) 5 2/7-6 5/14=5 (2•2)/(7•2)-6 5/14=5 4/14-6 5/14=5 4/14+(-6 5/14)=-(6 5/14-5 4/14)=-((6-5)+(5/14-4/14))=-(1+(5-4)/14)=-1 1/14
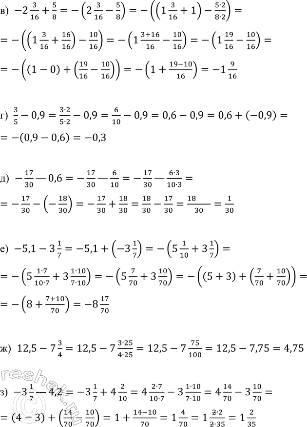
в) -2 3/16+5/8=-(2 3/16-5/8)=-((1 3/16+1)-(5•2)/(8•2))=-((1 3/16+16/16)-10/16)=-(1 (3+16)/16-10/16)=-(1 19/16-10/16)=-((1-0)+(19/16-10/16))=-(1+(19-10)/16)=-1 9/16
г) 3/5-0,9=(3•2)/(5•2)-0,9=6/10-0,9=0,6-0,9=0,6+(-0,9)=-(0,9-0,6)=-0,3
д) -17/30—0,6=-17/30—6/10=-17/30—(6•3)/(10•3)=-17/30-(-18/30)=-17/30+18/30=18/30-17/30=(18-17)/30=1/30
е) -5,1-3 1/7=-5,1+(-3 1/7)=-(5 1/10+3 1/7)=-(5 (1•7)/(10•7)+3 (1•10)/(7•10))=-(5 7/70+3 10/70)=-((5+3)+(7/70+10/70))=-(8+(7+10)/70)=-8 17/70
ж) 12,5-7 3/4=12,5-7 (3•25)/(4•25)=12,5-7 75/100=12,5-7,75=4,75
з) -3 1/7—4,2=-3 1/7+4 2/10=4 (2•7)/(10•7)-3 (1•10)/(7•10)=4 14/70-3 10/70=(4-3)+(14/70-10/70)=1+(14-10)/70=1 4/70=1 (2•2)/(2•35)=1 2/35

*Цитирирование задания со ссылкой на учебник производится исключительно в учебных целях для лучшего понимания разбора решения задания.
*К сожалению, временные проблемы с публикацией комментариев с мобильных устройств.