🔥ГДЗ под запретом?

Упр.4.180 ГДЗ Виленкин Жохов 6 класс Часть 2, Просвещение (Математика)

Решение #1 (Учебник 2023)

Изображение Выполните сложение:а) -1 1/2 + (-2 1/2);    в) -5 7/12 + (-2 3/4);   д) -5 12/17 + (-15/24) + (-1 3/8) + (-5/17);б) -4 9/14 + (-1 1/7);   г) -3 4/9 + (-8 5/6);    е)...

Решение #2 (Учебник 2023)

Изображение Выполните сложение:а) -1 1/2 + (-2 1/2);    в) -5 7/12 + (-2 3/4);   д) -5 12/17 + (-15/24) + (-1 3/8) + (-5/17);б) -4 9/14 + (-1 1/7);   г) -3 4/9 + (-8 5/6);    е)...
Дополнительное изображение
Дополнительное изображение

Решение #3 (Учебник 2023)

Изображение Выполните сложение:а) -1 1/2 + (-2 1/2);    в) -5 7/12 + (-2 3/4);   д) -5 12/17 + (-15/24) + (-1 3/8) + (-5/17);б) -4 9/14 + (-1 1/7);   г) -3 4/9 + (-8 5/6);    е)...

Рассмотрим вариант решения задания из учебника Виленкин, Жохов, Чесноков 6 класс, Просвещение:
Выполните сложение:
а) -1 1/2 + (-2 1/2); в) -5 7/12 + (-2 3/4); д) -5 12/17 + (-15/24) + (-1 3/8) + (-5/17);
б) -4 9/14 + (-1 1/7); г) -3 4/9 + (-8 5/6); е) -9/28 + (-4 9/35) + (-2 5/28) + (-12/35).
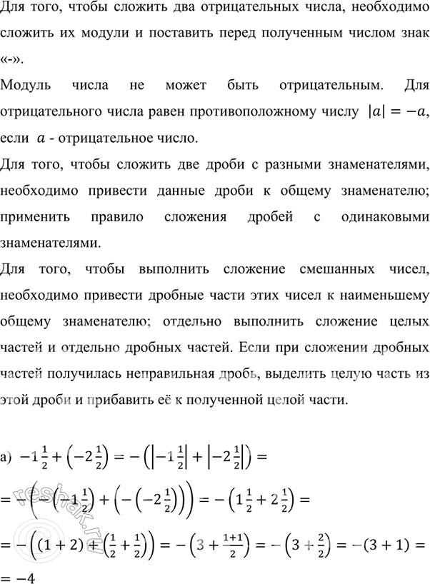
Для того, чтобы сложить два отрицательных числа, необходимо сложить их модули и поставить перед полученным числом знак «-».
Модуль числа не может быть отрицательным. Для отрицательного числа равен противоположному числу |a|=-a, если a - отрицательное число.
Для того, чтобы сложить две дроби с разными знаменателями, необходимо привести данные дроби к общему знаменателю; применить правило сложения дробей с одинаковыми знаменателями.
Для того, чтобы выполнить сложение смешанных чисел, необходимо привести дробные части этих чисел к наименьшему общему знаменателю; отдельно выполнить сложение целых частей и отдельно дробных частей. Если при сложении дробных частей получилась неправильная дробь, выделить целую часть из этой дроби и прибавить её к полученной целой части.
а) -1 1/2+(-2 1/2)=-(|-1 1/2|+|-2 1/2|)=-(-(-1 1/2)+(-(-2 1/2)))=-(1 1/2+2 1/2)=-((1+2)+(1/2+1/2))=-(3+(1+1)/2)=-(3+2/2)=-(3+1)=-4
б) -4 9/14+(-1 1/7)=-(|-4 9/14|+|-1 1/7|)=-(-(-4 9/14)+(-(-1 1/7)))=-(4 9/14+1 1/7)=-((4+1)+(9/14+1/7))=-(5+(9/14+(1•2)/(7•2)))=-(5+(9/14+2/14))=-(5+(9+2)/14)=-(5+11/14)=-5 11/14
в) -5 7/12+(-2 3/4)=-(|-5 7/12|+|-2 3/4|)=-(-(-5 7/12)+(-(-2 3/4)))=-(5 7/12+2 3/4)=-((5+2)+(7/12+3/4))=-(7+(7/12+(3•3)/(4•3)))=-(7+(7/12+9/12))=-(7+(7+9)/12)=-(7+16/12)=-(7+(4•4)/(4•3))=-(7+1 1/3)=-8 1/3
г) -3 4/9+(-8 5/6)=-(|-3 4/9|+|-8 5/6|)=-(-(-3 4/9)+(-(-8 5/6)))=-(3 4/9+8 5/6)=-((3+8)+(4/9+5/6))=-(11+((4•2)/(9•2)+(5•3)/(6•3)))=-(11+(8/18+15/18))=-(11+(8+15)/18)=-(11+23/18)=-(11+1 5/18)=-12 5/18
д) -5 12/17+(-15/24)+(-1 3/8)+(-5/17)=((-5 12/17)+(-5/17))+((-15/24)+(-1 3/8))=-(|-5 12/17|+|-5/17|)+(-(|-15/24|+|-1 3/8|))=-(5 12/17+5/17)+(-(15/24+1 3/8))=-(5+(12+5)/17)+(-(15/24+1 (3•3)/(8•3)))=-(5+17/17)+(-(15/24+1 9/24))=-(5+1)+(-(1+(15+9)/24))=-6+(-(1+24/24))=-6+(-(1+1))=-6+(-2)=-(|-6|+|-2|)=-(6+2)=-8
е) -9/28+(-4 9/35)+(-2 5/28)+(-12/35)=((-9/28)+(-2 5/28))+((-4 9/35)+(-12/35))=-(|-9/28|+|-2 5/28|)+(-(|-4 9/35|+|-12/35|))=-(9/28+2 5/28)+(-(4 9/35+12/35))=-(2+(9+5)/28)+(-(4+(9+12)/35))=-(2+14/28)+(-(4+21/35))=-(2+(14•1)/(14•2))+(-(4+(3•7)/(5•7)))=-2 1/2+(-4 3/5)=-2 (1•5)/(2•5)+(-4 (3•2)/(5•2))=-2 5/10+(-4 6/10)=-2,5+(-4,6)=-(|-2,5|+|-4,6|)=-(2,5+4,6)=-7,1

*Цитирирование задания со ссылкой на учебник производится исключительно в учебных целях для лучшего понимания разбора решения задания.
*К сожалению, временные проблемы с публикацией комментариев с мобильных устройств.