🔥ГДЗ под запретом?

Упр.4.179 ГДЗ Виленкин Жохов 6 класс Часть 2, Просвещение (Математика)

Решение #1 (Учебник 2023)

Изображение Найдите сумму:а) -5/11 + (-2/11);   б) -7/8 + (-1/4);   в) -4/5 + (-2/3);   г) -2/9 + (-5/6).Для того, чтобы сложить два отрицательных числа, необходимо сложить их...

Решение #2 (Учебник 2023)

Изображение Найдите сумму:а) -5/11 + (-2/11);   б) -7/8 + (-1/4);   в) -4/5 + (-2/3);   г) -2/9 + (-5/6).Для того, чтобы сложить два отрицательных числа, необходимо сложить их...

Решение #3 (Учебник 2023)

Изображение Найдите сумму:а) -5/11 + (-2/11);   б) -7/8 + (-1/4);   в) -4/5 + (-2/3);   г) -2/9 + (-5/6).Для того, чтобы сложить два отрицательных числа, необходимо сложить их...

Рассмотрим вариант решения задания из учебника Виленкин, Жохов, Чесноков 6 класс, Просвещение:
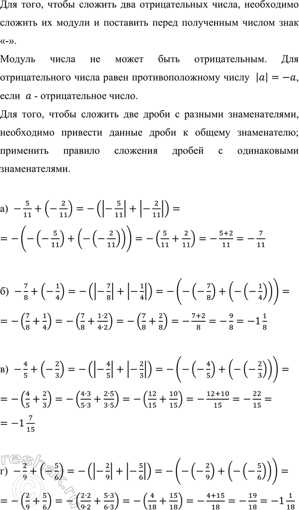
Найдите сумму:
а) -5/11 + (-2/11); б) -7/8 + (-1/4); в) -4/5 + (-2/3); г) -2/9 + (-5/6).
Для того, чтобы сложить два отрицательных числа, необходимо сложить их модули и поставить перед полученным числом знак «-».
Модуль числа не может быть отрицательным. Для отрицательного числа равен противоположному числу |a|=-a, если a - отрицательное число.
Для того, чтобы сложить две дроби с разными знаменателями, необходимо привести данные дроби к общему знаменателю; применить правило сложения дробей с одинаковыми знаменателями.
а) -5/11+(-2/11)=-(|-5/11|+|-2/11|)=-(-(-5/11)+(-(-2/11)))=-(5/11+2/11)=-(5+2)/11=-7/11
б) -7/8+(-1/4)=-(|-7/8|+|-1/4|)=-(-(-7/8)+(-(-1/4)))=-(7/8+1/4)=-(7/8+(1•2)/(4•2))=-(7/8+2/8)=-(7+2)/8=-9/8=-1 1/8
в) -4/5+(-2/3)=-(|-4/5|+|-2/3|)=-(-(-4/5)+(-(-2/3)))=-(4/5+2/3)=-((4•3)/(5•3)+(2•5)/(3•5))=-(12/15+10/15)=-(12+10)/15=-22/15=-1 7/15
г) -2/9+(-5/6)=-(|-2/9|+|-5/6|)=-(-(-2/9)+(-(-5/6)))=-(2/9+5/6)=-((2•2)/(9•2)+(5•3)/(6•3))=-(4/18+15/18)=-(4+15)/18=-19/18=-1 1/18

*Цитирирование задания со ссылкой на учебник производится исключительно в учебных целях для лучшего понимания разбора решения задания.
*К сожалению, временные проблемы с публикацией комментариев с мобильных устройств.