🔥ГДЗ под запретом?

Упр.4.177 ГДЗ Виленкин Жохов 6 класс Часть 2, Просвещение (Математика)

Решение #1 (Учебник 2023)

Изображение Сравните:а) -1,2 + (-0,5) и -1,6;   в) -4,5 + (-3,6) и -7,2 + (-0,3);б) -3,6 и -0,9 + (-2,7);   г) -9,7 + (-10,5) и 3,8 + (-16,4).Для выполнения сравнения,...

Решение #2 (Учебник 2023)

Изображение Сравните:а) -1,2 + (-0,5) и -1,6;   в) -4,5 + (-3,6) и -7,2 + (-0,3);б) -3,6 и -0,9 + (-2,7);   г) -9,7 + (-10,5) и 3,8 + (-16,4).Для выполнения сравнения,...
Дополнительное изображение

Решение #3 (Учебник 2023)

Изображение Сравните:а) -1,2 + (-0,5) и -1,6;   в) -4,5 + (-3,6) и -7,2 + (-0,3);б) -3,6 и -0,9 + (-2,7);   г) -9,7 + (-10,5) и 3,8 + (-16,4).Для выполнения сравнения,...

Рассмотрим вариант решения задания из учебника Виленкин, Жохов, Чесноков 6 класс, Просвещение:
Сравните:
а) -1,2 + (-0,5) и -1,6; в) -4,5 + (-3,6) и -7,2 + (-0,3);
б) -3,6 и -0,9 + (-2,7); г) -9,7 + (-10,5) и 3,8 + (-16,4).
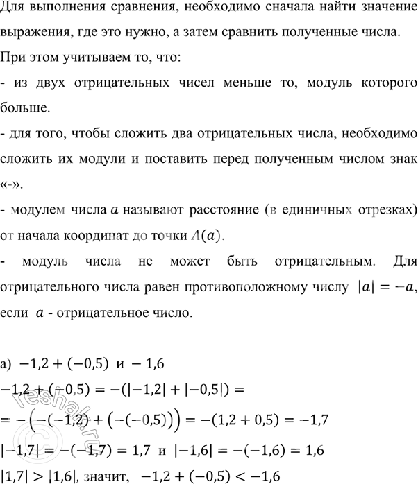
Для выполнения сравнения, необходимо сначала найти значение выражения, где это нужно, а затем сравнить полученные числа.
При этом учитываем то, что:
- из двух отрицательных чисел меньше то, модуль которого больше.
- для того, чтобы сложить два отрицательных числа, необходимо сложить их модули и поставить перед полученным числом знак «-».
- модулем числа a называют расстояние (в единичных отрезках) от начала координат до точки A(a).
- модуль числа не может быть отрицательным. Для отрицательного числа равен противоположному числу |a|=-a, если a - отрицательное число.
а) -1,2+(-0,5) и -1,6
-1,2+(-0,5)=-(|-1,2|+|-0,5|)=
=-(-(-1,2)+(-(-0,5)))=-(1,2+0,5)=-1,7
|-1,7|=-(-1,7)=1,7 и |-1,6|=-(-1,6)=1,6
|1,7|>|1,6|, значит, -1,2+(-0,5)<-1,6
б) -3,6 и -0,9+(-2,7)
-0,9+(-2,7)=-(|-0,9|+|-2,7|)=
=-(-(-0,9)+(-(-2,7)))=-(0,9+2,7)=-3,6
|-1,7|=-(-1,7)=1,7 и |-1,6|=-(-1,6)=1,6
-3,6=-3,6, значит, -3,6=-0,9+(-2,7)
в) -4,5+(-3,6) и -7,2+(-0,3)
-4,5+(-3,6)=-(|-4,5|+|-3,6|)=
=-(-(-4,5)+(-(-3,6)))=-(4,5+3,6)=-8,1
-7,2+(-0,3)=-(|-7,2|+|-0,3|)=
=-(-(-7,2)+(-(-0,3)))=-(7,2+0,3)=-7,5
|-8,1|=-(-8,1)=8,1 и |-7,5|=-(-7,5)=7,5
|8,1|>|-7,5|, значит, -4,5+(-3,6)<-7,2+(-0,3)
г) -9,7+(-10,5) и 3,8+(-16,4)
-9,7+(-10,5)=-(|-9,7|+|-10,5|)=
=-(-(-9,7)+(-(-10,5)))=-(9,7+10,5)=-20,2
3,8+(-16,4)=-(|-16,4|-|3,8|)=
=-(-(-16,4)-3,8)=-(16,4-3,8)=-12,6
|-20,2|=-(-20,2)=20,2 и |-12,6|=-(-12,6)=12,6
|-20,2|>|-12,6|, значит, -9,7+(-10,5)<3,8+(-16,4)

*Цитирирование задания со ссылкой на учебник производится исключительно в учебных целях для лучшего понимания разбора решения задания.
*К сожалению, временные проблемы с публикацией комментариев с мобильных устройств.