Упр.4.105 ГДЗ Дорофеев Суворова 9 класс (Алгебра)
Решение #1

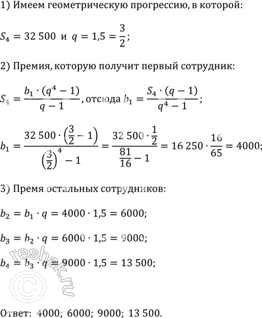
Рассмотрим вариант решения задания из учебника Дорофеев, Суворова, Бунимович 9 класс, Просвещение:
Премиальный фонд 32 500 р. надо разделить между четырьмя сотрудниками так, чтобы каждый следующий получил в 1,5 раза больше предыдущего. Сколько получит каждый?
Популярные решебники 9 класс Все решебники
*размещая тексты в комментариях ниже, вы автоматически соглашаетесь с пользовательским соглашением