Упр.4.111 ГДЗ Дорофеев Суворова 9 класс (Алгебра)
Решение #1

Рассмотрим вариант решения задания из учебника Дорофеев, Суворова, Бунимович 9 класс, Просвещение:
Упростите выражение:
а) x + x^2 + x^3 + x^4 + x^5 + ... + x^50, где x ? 0 и x ? 1;
б) x + 2x + 3x + 4x + 5x + ... + 100x;
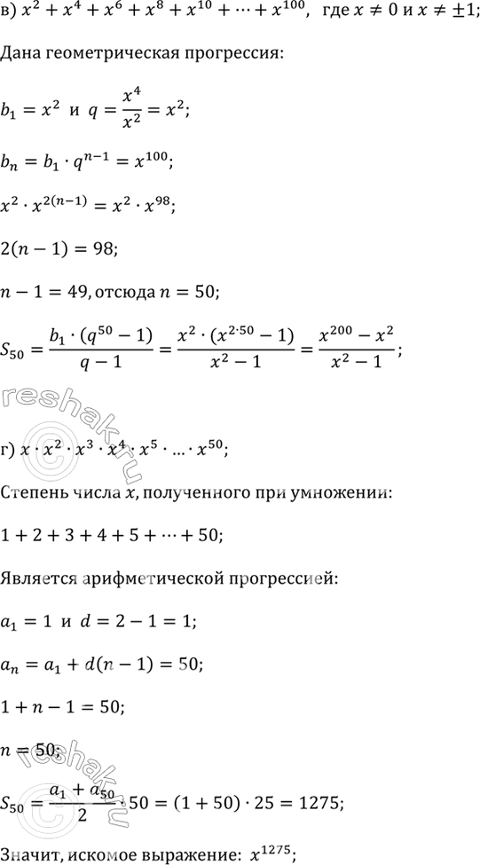
в) x^2 + x^4 + x^6 + x^8 + x^10 + ... + x^100, где x ? 0 и x ? ±1;
г) x · x^2 · x^3 · x^4 · x^5 · ... · x^50.
Подсказка. В каждом случае найдите геометрическую или арифметическую прогрессию.
Популярные решебники 9 класс Все решебники
*К сожалению, временные проблемы с публикацией комментариев с мобильных устройств.