Упр.4.101 ГДЗ Дорофеев Суворова 9 класс (Алгебра)
Решение #1

Рассмотрим вариант решения задания из учебника Дорофеев, Суворова, Бунимович 9 класс, Просвещение:
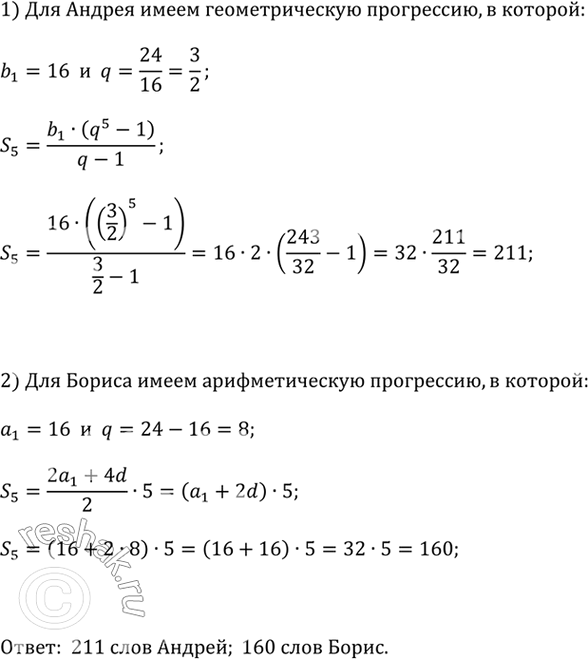
Андрей и Борис выписывали английские слова из словаря в течение пяти дней (см. задачу 642 из п. 4.4). Сколько всего слов выписал каждый из них?
Популярные решебники 9 класс Все решебники
*размещая тексты в комментариях ниже, вы автоматически соглашаетесь с пользовательским соглашением