Упр.33.1 ГДЗ Мерзляк 10 класс Углубленный уровень (Алгебра)
Решение #1

Рассмотрим вариант решения задания из учебника Мерзляк, Номировский, Поляков 10 класс, Просвещение:
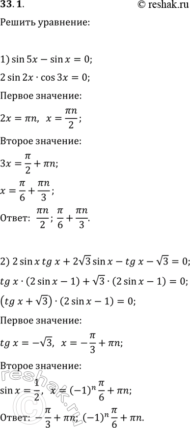
33.1. Решите уравнение:
1) sin(5x)-sin(x)=0;
2) 2sin(x)tg(x)+2v3sin(x)-tg(x)-v3=0.
Похожие решебники
Популярные решебники 10 класс Все решебники
*размещая тексты в комментариях ниже, вы автоматически соглашаетесь с пользовательским соглашением