Упр.33.5 ГДЗ Мерзляк 10 класс Углубленный уровень (Алгебра)
Решение #1

Рассмотрим вариант решения задания из учебника Мерзляк, Номировский, Поляков 10 класс, Просвещение:
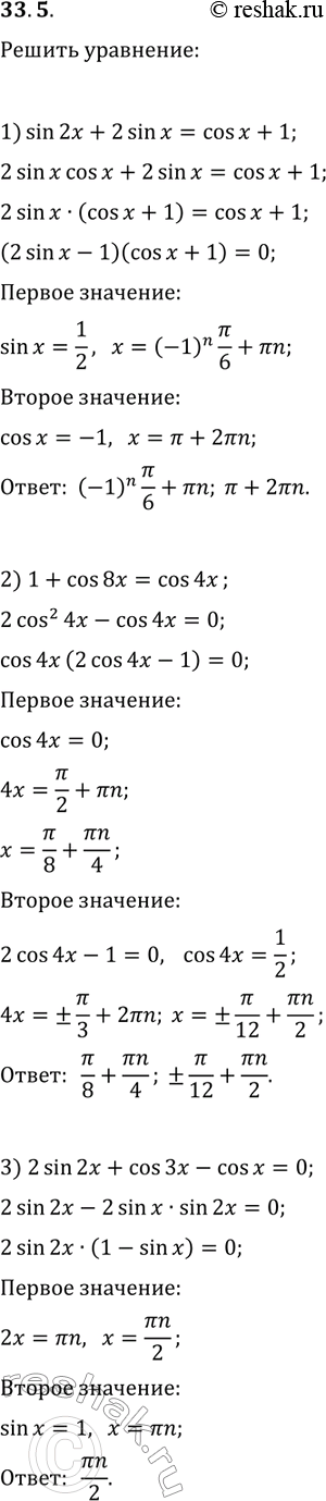
33.5. Решите уравнение:
1) sin(2x)+2sin(x)=cos(x)+1;
2) 1+cos(8x)=cos(4x);
3) 2sin(2x)+cos(3x)-cos(x)=0;
4) sin(4x)+2cos^2(x)=1;
5) cos(x)-cos(3x)=3sin^2(x);
6) sin(x)+sin(2x)+sin(3x)+sin(4x)=0.
Похожие решебники
Популярные решебники 10 класс Все решебники
*размещая тексты в комментариях ниже, вы автоматически соглашаетесь с пользовательским соглашением