Упр.30.29 ГДЗ Мордкович Семенов 11 класс (Алгебра)
Решение #1

Рассмотрим вариант решения задания из учебника Мордкович, Семенов, Александрова 11 класс, Просвещение:
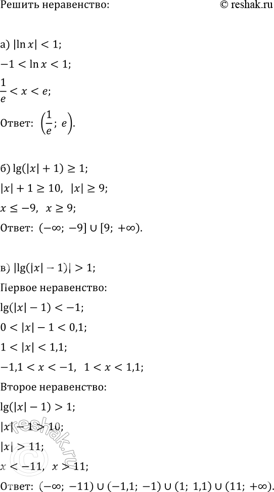
30.29. Решите неравенство:
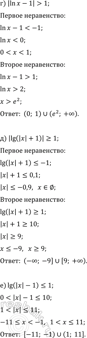
а) |ln(x)| < 1; г) |ln(x)-1| > 1;
б) lg(|x|+1)?1; д) |lg|x|+1|?1;
в) |lg(|x|-1)| > 1; е) lg(|x|-1)?1.
Похожие решебники
Популярные решебники 11 класс Все решебники
*размещая тексты в комментариях ниже, вы автоматически соглашаетесь с пользовательским соглашением