Упр.30.26 ГДЗ Мордкович Семенов 11 класс (Алгебра)
Решение #1

Рассмотрим вариант решения задания из учебника Мордкович, Семенов, Александрова 11 класс, Просвещение:
30.26. Решите неравенство:
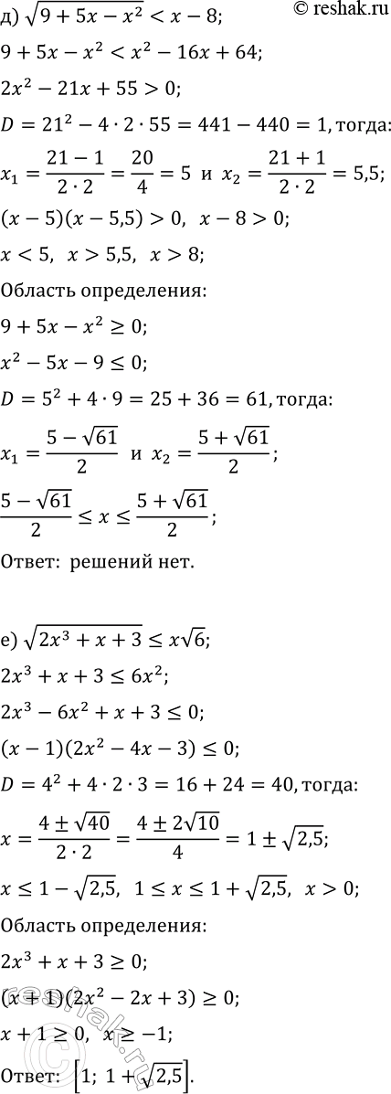
а) v(x^2+5x-11)?x+4; г) v(x^2-7x+12) > x-5;
б) v(37+5x-x^2) > x-10; д) v(9+5x-x^2) < x-8;
в) v(2x^3+x^2-20)?x; е) v(2x^3+x+3)?xv6.
Похожие решебники
Популярные решебники 11 класс Все решебники
*размещая тексты в комментариях ниже, вы автоматически соглашаетесь с пользовательским соглашением