Упр.30.25 ГДЗ Мордкович Семенов 11 класс (Алгебра)
Решение #1

Рассмотрим вариант решения задания из учебника Мордкович, Семенов, Александрова 11 класс, Просвещение:
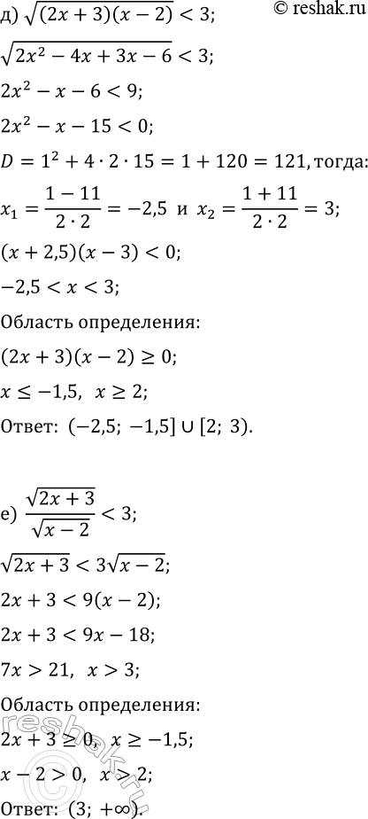
30.25. Решите неравенство:
а) v(x+3)·v(4x+5) > 6; г) v(2x+3)·v(x-2) < 3;
б) v((x+3)(4x+5)) > 6; д) v((2x+3)(x-2)) < 3;
в) v(4x+5)/v(x+3) > 6; е) v(2x+3)/v(x-2) < 3.
Похожие решебники
Популярные решебники 11 класс Все решебники
*размещая тексты в комментариях ниже, вы автоматически соглашаетесь с пользовательским соглашением