🔥ГДЗ под запретом?

Упр.3.94 ГДЗ Виленкин Жохов 6 класс Часть 1, Просвещение (Математика)

Решение #1 (Учебник 2023)

Изображение Пять снегоуборочных машин почистили дорогу за 24 мин. За какое время почистят эту же дорогу 8 снегоуборочных машин?Решим задачу при помощи уравнения.Пять...

Решение #2 (Учебник 2023)

Изображение Пять снегоуборочных машин почистили дорогу за 24 мин. За какое время почистят эту же дорогу 8 снегоуборочных машин?Решим задачу при помощи уравнения.Пять...

Решение #3 (Учебник 2023)

Изображение Пять снегоуборочных машин почистили дорогу за 24 мин. За какое время почистят эту же дорогу 8 снегоуборочных машин?Решим задачу при помощи уравнения.Пять...

Рассмотрим вариант решения задания из учебника Виленкин, Жохов, Чесноков 6 класс, Просвещение:
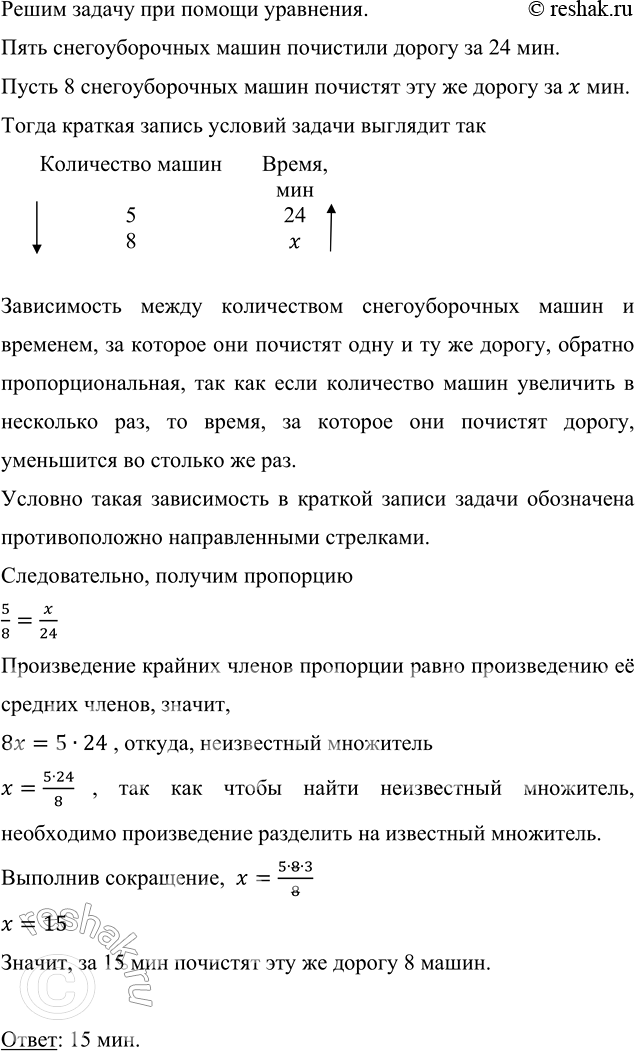
Пять снегоуборочных машин почистили дорогу за 24 мин. За какое время почистят эту же дорогу 8 снегоуборочных машин?
Решим задачу при помощи уравнения.
Пять снегоуборочных машин почистили дорогу за 24 мин.
Пусть 8 снегоуборочных машин почистят эту же дорогу за x мин.
Зависимость между количеством снегоуборочных машин и временем, за которое они почистят одну и ту же дорогу, обратно пропорциональная, так как если количество машин увеличить в несколько раз, то время, за которое они почистят дорогу, уменьшится во столько же раз.
Условно такая зависимость в краткой записи задачи обозначена противоположно направленными стрелками.
Следовательно, получим пропорцию
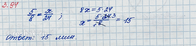
5/8=x/24
Произведение крайних членов пропорции равно произведению её средних членов, значит,
8x=5•24 , откуда, неизвестный множитель
x=(5•24)/8 , так как чтобы найти неизвестный множитель, необходимо произведение разделить на известный множитель.
Выполнив сокращение, x=(5•8•3)/8
x=15
Значит, за 15 мин почистят эту же дорогу 8 машин.
Ответ: 15 мин.

*Цитирирование задания со ссылкой на учебник производится исключительно в учебных целях для лучшего понимания разбора решения задания.
*К сожалению, временные проблемы с публикацией комментариев с мобильных устройств.