Упр.3.68 ГДЗ Дорофеев Суворова 9 класс (Алгебра)
Решение #1

Рассмотрим вариант решения задания из учебника Дорофеев, Суворова, Бунимович 9 класс, Просвещение:
а) x^2/(x + 4) = x/(x + 1);
б) (x^3 + 3)/x = 3x + 1;
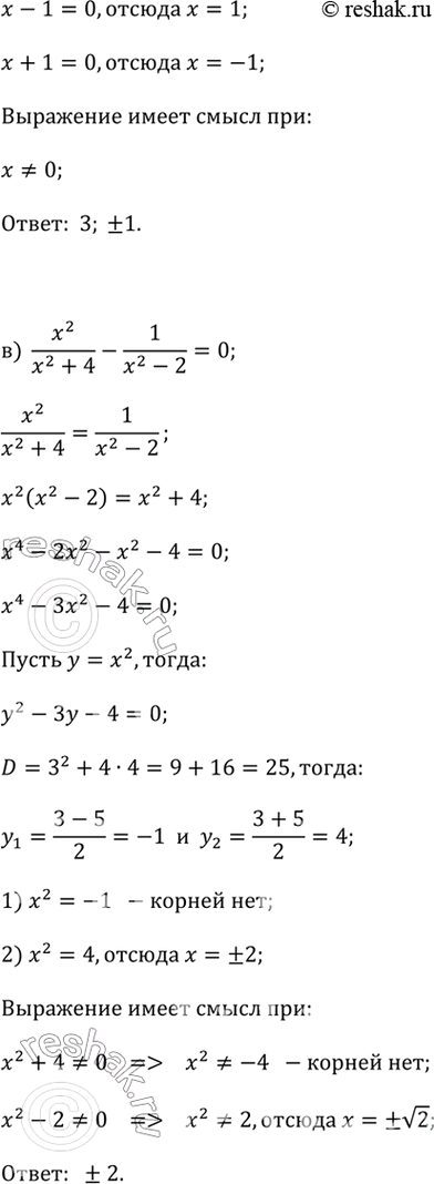
в) x^2/(x^2 + 4) - 1/(x^2 - 2) = 0;
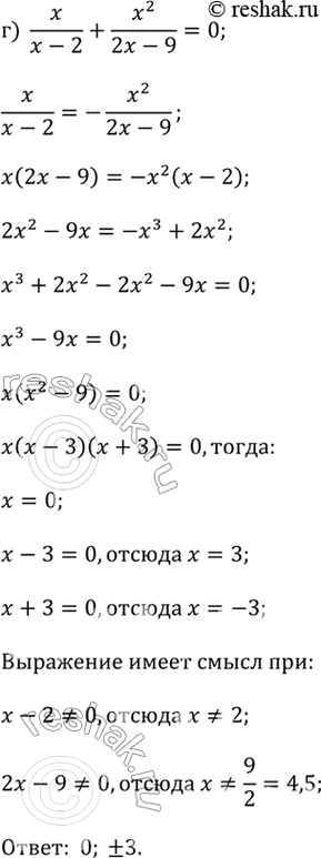
г) x/(x - 2) + x^2/(2x - 9) = 0.
Популярные решебники 9 класс Все решебники
*размещая тексты в комментариях ниже, вы автоматически соглашаетесь с пользовательским соглашением