Упр.3.63 ГДЗ Дорофеев Суворова 9 класс (Алгебра)
Решение #1

Рассмотрим вариант решения задания из учебника Дорофеев, Суворова, Бунимович 9 класс, Просвещение:
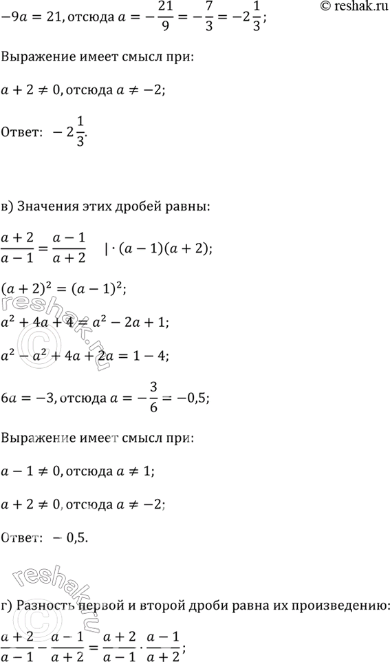
Даны две дроби (a + 2)/(a - 1) и (a - 1)/(a + 2). Найдите значения переменной а, при которых:
а) значение первой дроби равно 10;
б) значение второй дроби равно 10;
в) значения этих дробей равны;
г) разность первой и второй дробей равна их произведению.
Популярные решебники 9 класс Все решебники
*К сожалению, временные проблемы с публикацией комментариев с мобильных устройств.