Упр.3.39 ГДЗ Дорофеев Суворова 9 класс (Алгебра)
Решение #1

Рассмотрим вариант решения задания из учебника Дорофеев, Суворова, Бунимович 9 класс, Просвещение:
Найдите корни уравнения:
а) (х - 1)(х + 2)(х + 10) = 0;
б) (Зх + 6)(2х - 5)(х - 5) = 0;
в) (х - 2)(х^2 + 3) = 0;
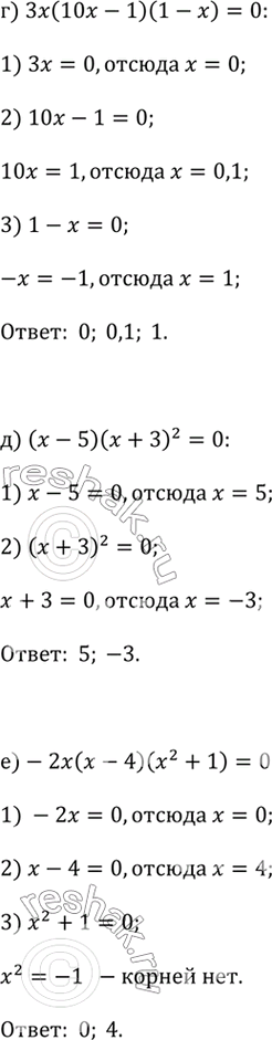
г) Зх(10х - 1)(1 - х) = 0;
д) (х - 5)(х + З)^2 = 0;
е) -2х(х - 4)(х^2 + 1) = 0.
Популярные решебники 9 класс Все решебники
*К сожалению, временные проблемы с публикацией комментариев с мобильных устройств.