Упр.3.37 ГДЗ Дорофеев Суворова 9 класс (Алгебра)
Решение #1

Рассмотрим вариант решения задания из учебника Дорофеев, Суворова, Бунимович 9 класс, Просвещение:
Решите уравнение (378—379).
а) x/6 + x/18 = 10/9;
б) y/7 + 1 = y/14;
в) (z + 3)/8 - z = 3;
г) (y - 5)/3 = y/5 + 1;
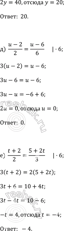
д) (u - 2)/2 = (u - 6)/6;
е) (t + 2)/2 = (5 + 2t)/3.
Популярные решебники 9 класс Все решебники
*К сожалению, временные проблемы с публикацией комментариев с мобильных устройств.