Упр.3.31 ГДЗ Дорофеев Суворова 9 класс (Алгебра)
Решение #1

Рассмотрим вариант решения задания из учебника Дорофеев, Суворова, Бунимович 9 класс, Просвещение:
Докажите тождество:
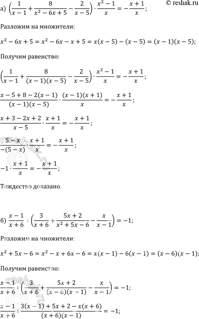
а) (1/(x - 1) + 8/(x^2 - 6x + 5) · (x^2 - 1)/x= -(x + 1)/x;
б) (x - 1)/(x + 6) : (3/(x + 6) + (5x + 2)/(x^2 + 5x - 6) - x/(x - 1)) = -1;
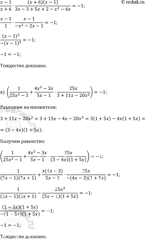
в) (1/(25x^2 - 1) + (4x^2 - 3x)/(5x - 1) · 25x/(3 + 11x - 20x^2))= -1;
г) 9/(10x^2 - 11x - 6) : (2x + 3)/(10x^2 + 4x) - 8x^3/(4x^2 - 9) = -2x.
Популярные решебники 9 класс Все решебники
*размещая тексты в комментариях ниже, вы автоматически соглашаетесь с пользовательским соглашением