🔥ГДЗ под запретом?

Упр.3.219 ГДЗ Виленкин Жохов 5 класс Часть 1, Просвещение (Математика)

Решение #1 (Учебник 2023)

Изображение Точка K лежит на отрезке MN. Отрезок MK короче отрезка KN на 27 см, а отрезок KN длиннее отрезка MK в 10 раз. Найдите длины отрезков MK, KN и MN.Решим данную задачу...

Решение #2 (Учебник 2023)

Изображение Точка K лежит на отрезке MN. Отрезок MK короче отрезка KN на 27 см, а отрезок KN длиннее отрезка MK в 10 раз. Найдите длины отрезков MK, KN и MN.Решим данную задачу...
Дополнительное изображение

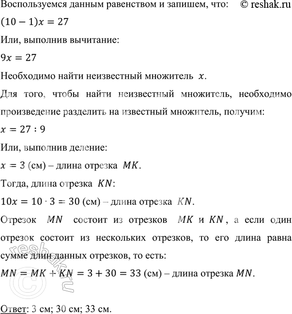
Рассмотрим вариант решения задания из учебника Виленкин, Жохов, Александрова 5 класс, Просвещение:
Точка K лежит на отрезке MN. Отрезок MK короче отрезка KN на 27 см, а отрезок KN длиннее отрезка MK в 10 раз. Найдите длины отрезков MK, KN и MN.

Решим данную задачу с помощью уравнения.
Примем за неизвестную x – длину отрезка MK.
По условию задачи отрезок KN длиннее отрезка MK в 10 раз, то есть его длина равна 10x см.
Известно, что отрезок MK короче отрезка KN на 27 см, то есть разность длин данных отрезков равна 27 см, то есть можно записать уравнение:
10x-x=27
Согласно распределительному свойству умножения относительно вычитания для того, чтобы умножить разность на число, можно умножить на это число уменьшаемое и вычитаемое и из первого произведения вычесть второе:
(a-b)c=ac-bc.

Воспользуемся данным равенством и запишем, что:
(10-1)x=27
Или, выполнив вычитание:
9x=27
Необходимо найти неизвестный множитель x.
Для того, чтобы найти неизвестный множитель, необходимо произведение разделить на известный множитель, получим:
x=27:9
Или, выполнив деление:
x=3 (см) – длина отрезка MK.
Тогда, длина отрезка KN:
10x=10•3=30 (см) – длина отрезка KN.
Отрезок MN состоит из отрезков MK и KN, а если один отрезок состоит из нескольких отрезков, то его длина равна сумме длин данных отрезков, то есть:
MN=MK+KN=3+30=33 (см) – длина отрезка MN.

Ответ: 3 см; 30 см; 33 см.

*Цитирирование задания со ссылкой на учебник производится исключительно в учебных целях для лучшего понимания разбора решения задания.
*К сожалению, временные проблемы с публикацией комментариев с мобильных устройств.