🔥ГДЗ под запретом?

Упр.3.223 ГДЗ Виленкин Жохов 5 класс Часть 1, Просвещение (Математика)

Решение #1 (Учебник 2023)

Изображение 1) В блокадном Ленинграде (ныне город Санкт-Петербург) паёк хлеба, который получал военнослужащий, состоял из 6 частей ржаной муки, 2 частей целлюлозы и жмыха, 1 части...

Решение #2 (Учебник 2023)

Изображение 1) В блокадном Ленинграде (ныне город Санкт-Петербург) паёк хлеба, который получал военнослужащий, состоял из 6 частей ржаной муки, 2 частей целлюлозы и жмыха, 1 части...
Дополнительное изображение
Дополнительное изображение

Рассмотрим вариант решения задания из учебника Виленкин, Жохов, Александрова 5 класс, Просвещение:
1) В блокадном Ленинграде (ныне город Санкт-Петербург) паёк хлеба, который получал военнослужащий, состоял из 6 частей ржаной муки, 2 частей целлюлозы и жмыха, 1 части отрубей и 1 части прочих примесей. Сколько граммов ржаной муки содержал паёк массой 300 г, который получал военнослужащий?
2) В блокадном Ленинграде норма хлеба на одного ребёнка была в 2 раза меньше нормы на одного рабочего завода и в 4 раза меньше нормы солдата первой линии обороны. Сколько граммов хлеба полагалось ребёнку, если буханка массой 1 кг делилась на двоих детей, одного рабочего и одного солдата первой линии обороны?

1) Решим данную задачу с помощью уравнения.
Примем за неизвестную x - массу одной части.
Тогда, масса ржаной муки, которая содержится в пайке хлеба массой 300 г, составит 6x г, масса целлюлозы и жмыха - 2x г, масса отрубей - x г, а масса прочих примесей - x г.
Составим краткую запись условий задачи.
По условию задачи необходимо определить массу ржаной муки в пайке хлеба массой 300 г, то есть:
6x+2x+x+x=300
Согласно распределительному свойству умножения относительно сложения для того, чтобы умножить сумму на число, можно умножить на это число каждое слагаемое и сложить получившиеся произведения:
(a-b)c=ac-bc.
Воспользуемся данным равенством и запишем, что:
(6+2+1+1)x=300
Или, выполнив сложение:
10x=300
Необходимо найти неизвестный множитель x.
Для того, чтобы найти неизвестный множитель, необходимо произведение разделить на известный множитель, получим:
x=300:10
Или, выполнив деление:
x=30 (г) – масса одной части.
Известно, что масса ржаной муки равна 6 частям, то есть:
6x=6•30=180 (г) – ржаной муки содержалось в 300 г пайка хлеба.
Ответ: 180 г.

б) Решим данную задачу с помощью уравнения.
Примем за неизвестную x – норму хлеба на одного ребёнка.
Тогда, норма хлеба на одного рабочего завода составляла 2x г, а норма хлеба на солдата первой линии обороны - 4x г.
Известно, что буханка хлеба массой 1 кг=1 000 г делилась на двоих детей (то есть норма составит 2x г), одного рабочего завода и одного солдата первой линии обороны.
Составим краткую запись условий задачи.
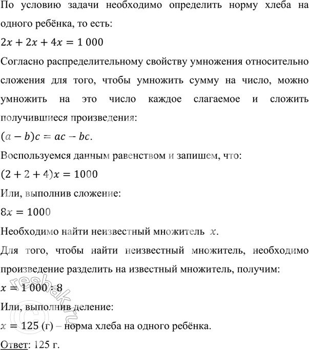
По условию задачи необходимо определить норму хлеба на одного ребёнка, то есть:
2x+2x+4x=1 000
Согласно распределительному свойству умножения относительно сложения для того, чтобы умножить сумму на число, можно умножить на это число каждое слагаемое и сложить получившиеся произведения:
(a-b)c=ac-bc.
Воспользуемся данным равенством и запишем, что:
(2+2+4)x=1000
Или, выполнив сложение:
8x=1000
Необходимо найти неизвестный множитель x.
Для того, чтобы найти неизвестный множитель, необходимо произведение разделить на известный множитель, получим:
x=1 000:8
Или, выполнив деление:
x=125 (г) – норма хлеба на одного ребёнка.
Ответ: 125 г.

*Цитирирование задания со ссылкой на учебник производится исключительно в учебных целях для лучшего понимания разбора решения задания.
*К сожалению, временные проблемы с публикацией комментариев с мобильных устройств.