Упр.3.210 ГДЗ Виленкин Жохов 5 класс Часть 1, Просвещение (Математика)

Решение #1 (Учебник 2023)

Изображение Упростите выражение:а) 4c + 25 + 4c + 27;   б) d + 47 + 6d + 18.Для упрощения данных выражений используем:1) Переместительное свойство сложения – от перестановки...

Решение #2 (Учебник 2023)

Изображение Упростите выражение:а) 4c + 25 + 4c + 27;   б) d + 47 + 6d + 18.Для упрощения данных выражений используем:1) Переместительное свойство сложения – от перестановки...

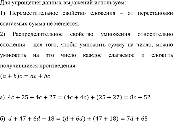
Рассмотрим вариант решения задания из учебника Виленкин, Жохов, Александрова 5 класс, Просвещение:
Упростите выражение:
а) 4c + 25 + 4c + 27; б) d + 47 + 6d + 18.

Для упрощения данных выражений используем:
1) Переместительное свойство сложения – от перестановки слагаемых сумма не меняется.
2) Распределительное свойство умножения относительно сложения – для того, чтобы умножить сумму на число, можно умножить на это число каждое слагаемое и сложить получившиеся произведения.
(a+b)c=ac+bc

а) 4c+25+4c+27=(4c+4c)+(25+27)=8c+52

б) d+47+6d+18=(d+6d)+(47+18)=7d+65

*Цитирирование задания со ссылкой на учебник производится исключительно в учебных целях для лучшего понимания разбора решения задания.
*размещая тексты в комментариях ниже, вы автоматически соглашаетесь с пользовательским соглашением