Упр.3.109 ГДЗ Дорофеев Суворова 9 класс (Алгебра)
Решение #1

Рассмотрим вариант решения задания из учебника Дорофеев, Суворова, Бунимович 9 класс, Просвещение:
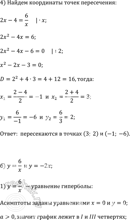
Изобразите схематически графики заданных функций и определите, пересекаются ли они. Если да, то найдите координаты точек пересечения этих графиков.
а) y = 2x - 4 и y = 6/x;
б) y = 6/x и y = -2x.
Популярные решебники 9 класс Все решебники
*К сожалению, временные проблемы с публикацией комментариев с мобильных устройств.