Упр.3.108 ГДЗ Дорофеев Суворова 9 класс (Алгебра)
Решение #1

Рассмотрим вариант решения задания из учебника Дорофеев, Суворова, Бунимович 9 класс, Просвещение:
Решите систему уравнений способом сложения:
а) x^2 + y = 0 и 3x - y = 10;
б) u + v^2 = -3 и u - 5v = -3;
в) 2s^2 - t = 2 и s + 2t = 14;
г) 3x - z = 3 и 4x^2 - 2z = 6;
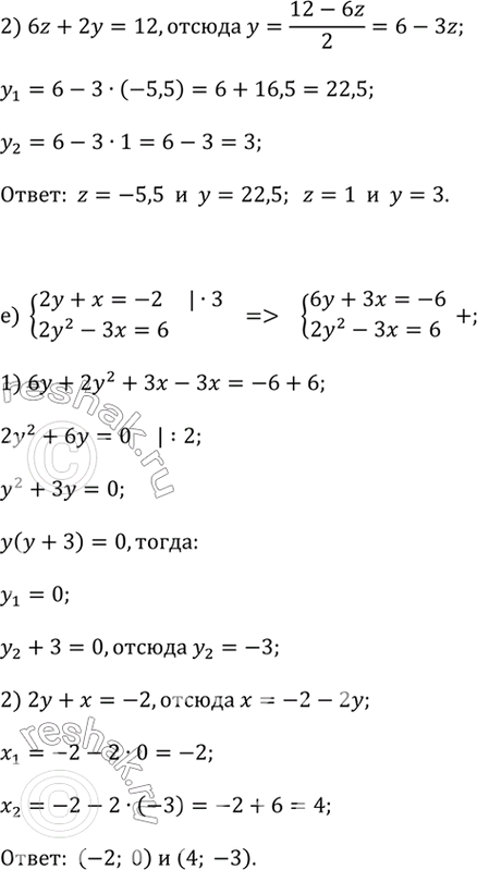
д) 6z + 2y = 12 и 2z^2 - 3y = -7;
е) 2y + x = -2 и 2y^2 - 3x = 6.
Популярные решебники 9 класс Все решебники
*К сожалению, временные проблемы с публикацией комментариев с мобильных устройств.