Часть I Параграф 23 ГДЗ Рабочая тетрадь Габриелян 9 класс (Химия)
Решение #1

Рассмотрим вариант решения задания из учебника Габриелян, Сладков 9 класс, Дрофа:
СОЕДИНЕНИЯ ГАЛОГЕНОВ
Часть I
1. Галогеноводороды имеют общую формулу НГ.
Электронная формула
Структурная формула – Г–H
Химическая связь – КОВАЛЕНТНАЯ ПОЛЯРНАЯ
Физические свойства НГ: бесцветные газы, с резким запахом, токсичны; очень хорошо растворяются в воде и дымятся во влажном воздухе.
Водные растворы НГ – это соответствующее бескислородные КИСЛОТЫ.
Прочность молекул НГ в v ряду:
HF > HCl > HBr > HI, а альфа (сила кислот) ^ в этом ряду.
Синонимы названия:
HCl – хлороводород, соляная кислота
HF – фтороводород, плавиковая кислота
2. Соляная кислота (классификационная характеристика):
1) по кислороду – бескислородная
2) по водороду – одноосновная
3) по степени диссоциации – сильная
4) по прочности – стабильная
5) по растворимости - растворимая
6) по летучести – летучая
Проявляет типичные свойства кислот – взаимодействует:
1) с металлами:
Zn + 2HCl > ZnCl2 + H2
Zn + 2H+ + 2Cl- > Zn2+ + 2Cl- + H2
Zn + 2H+ > Zn2+ + H2
2) с основными и амфотерными оксидами:
Al2O3 + 6HCl > 2AlCl3 + 3H2O
Al2O3 + 6H+ + 6Cl- > 2Al3+ + 6Cl- + 3H2O
Al2O3 + 6H+ > 2Al3+ + 3H2O
3) с основаниями:
NaOH + HCl > NaCl + H2O
Na+ + OH- + H+ + Cl- > Na+ + Cl- + H2O
H+ + OH- > H2O
4) с солями с образованием ^ или v:
А) AgNO3 + HCl > AgClv + HNO3
Ag+ + NO3- + H+ + Cl- > AgClv + H+ + NO3-
Ag+ + Cl- > AgClv
Б) 2HCl + K2S > 2KCl + H2S^
2H+ + 2Cl- + 2K+ + S2- > 2K+ + Cl- + H2S^
2H+ + S2- > H2S^
Получение HCl:
1) В промышленности:
Сжигание водорода в атмосфере хлора:
H2 + Cl2 > 2HCl
2) В лаборатории:
NaCl (крист.) + H2SO4 (конц.) > NaHSO4 + HCl^
Необратимому протеканию этой реакции способствует летучесть соляной кислоты.
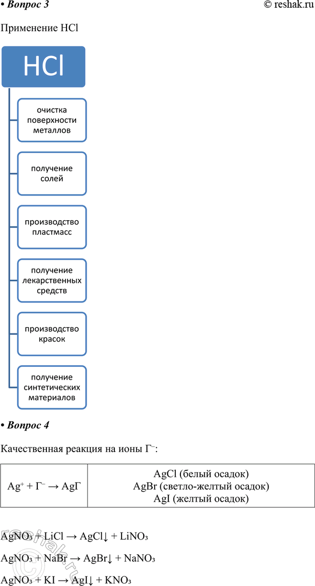
3. Заполните схему «Применение HCl».
4. Качественная реакция на ионы Г-:
Ag+ + Г- > AgГ
AgCl (белый осадок)
AgBr (светло-желтый осадок)
AgI (желтый осадок)
Запишите по одному молекулярному уравнению реакции на галогенид-ионы.
AgNO3 + LiCl > AgClv + LiNO3
AgNO3 + NaBr > AgBrv + NaNO3
AgNO3 + KI > AgIv + KNO3
Похожие решебники
Популярные решебники 9 класс Все решебники
*размещая тексты в комментариях ниже, вы автоматически соглашаетесь с пользовательским соглашением