Часть II Параграф 22 ГДЗ Рабочая тетрадь Габриелян 9 класс (Химия)
Решение #1

Рассмотрим вариант решения задания из учебника Габриелян, Сладков 9 класс, Дрофа:
Часть II
1. Максимально возможную степень окисления хлор проявляет в соединении с формулой:
1) NaCl 2) KClO3 3) Cl2O7 4) KClO
Ответ. 3.
2. Характерными степенями окисления хлора являются:
1) -1, +1, +3, +5, +7 2) -2, +2, +4, +6 3) -1, -3, +3, +4, +7 4) -1, +2, +3, +6, +7
Хлор проявляет степени окисления -1, +1, +3, +5, +7.
Ответ. 1.
3. Степень окисления хлора увеличивается в ряду веществ:
1) HClO, HClO4, KClO3 2) Cl2, Cl2O7, KClO3 3) Ca(ClO)2, KClO3, HClO4 4) KCl, KClO3, KClO
Ответ. 3.
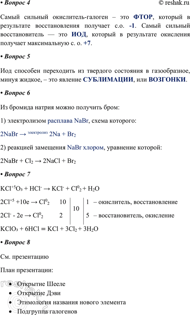
4. Самый сильный окислитель-галоген – это ФТОР, который в результате восстановления получает с.о. -1. Самый сильный восстановитель — это ИОД, который в результате окисления получает максимальную с. о. +7.
5. Иод способен переходить из твердого состояния в газообразное, минуя жидкое, – это явление СУБЛИМАЦИИ, или ВОЗГОНКИ.
6. Из бромида натрия можно получить бром:
1) электролизом расплава NaBr, схема которого:
2NaBr > электролиз 2Na + Br2
2) реакцией замещения NaBr хлором, уравнение которой:
2NaBr + Cl2 > 2NaCl + Br2
7. Дополните схему реакции. Расставьте коэффициенты в реакции методом электронного баланса:
KCl+5O3 + HCl- > KCl- + Cl02 + H2O
2Cl+5 +10e > Cl02 10 10 1 – окислитель, восстановление
2Cl- - 2e > Cl02 2 5 – восстановитель, окисление
KClO3 + 6HCl = KCl + 3Cl2 + 3H2O
8. С помощью дополнительных источников информации (укажите), в том числе Интернета, подготовьте небольшое сообщение об истории открытия и значении одного из галогенов. Составьте план сообщения или запишите тезисы в особой тетради.
См. презентацию
План презентации:
• Открытие Шееле
• Открытие Дэви
• Этимология названия нового элемента
• Подгруппа галогенов
Похожие решебники
Популярные решебники 9 класс Все решебники
*размещая тексты в комментариях ниже, вы автоматически соглашаетесь с пользовательским соглашением