🔥ГДЗ под запретом?

Упр.2.445 ГДЗ Виленкин Жохов 6 класс Часть 1, Просвещение (Математика)

Решение #1 (Учебник 2023)

Изображение Какие числа обратны числам:а) 10/36, 13/65, 31/65, 13/134, 17/428, 10/4, 36/7;   б) 13 13/14; 1/40; 50; 100; 1; 0,5; 2,8?Два числа, произведение которых равно 1,...

Решение #2 (Учебник 2023)

Изображение Какие числа обратны числам:а) 10/36, 13/65, 31/65, 13/134, 17/428, 10/4, 36/7;   б) 13 13/14; 1/40; 50; 100; 1; 0,5; 2,8?Два числа, произведение которых равно 1,...

Решение #3 (Учебник 2021)

Изображение Какие числа обратны числам:а) 10/36, 13/65, 31/65, 13/134, 17/428, 10/4, 36/7;   б) 13 13/14; 1/40; 50; 100; 1; 0,5; 2,8?Два числа, произведение которых равно 1,...

Решение #4 (Учебник 2021)

Изображение Какие числа обратны числам:а) 10/36, 13/65, 31/65, 13/134, 17/428, 10/4, 36/7;   б) 13 13/14; 1/40; 50; 100; 1; 0,5; 2,8?Два числа, произведение которых равно 1,...
Дополнительное изображение
Дополнительное изображение
Дополнительное изображение

Решение #5 (Учебник 2021)

Изображение Какие числа обратны числам:а) 10/36, 13/65, 31/65, 13/134, 17/428, 10/4, 36/7;   б) 13 13/14; 1/40; 50; 100; 1; 0,5; 2,8?Два числа, произведение которых равно 1,...

Рассмотрим вариант решения задания из учебника Виленкин, Жохов, Чесноков 6 класс, Просвещение:
Выполните действия:
а) 1/3 · 3/7; б) 1/21 · 4 1/5; в) 1 1/3 · 3/4; г) 3 2/3 · 6/11;
д) (1/5 + 1/20) · 4/5; е) (1/3 - 1/4) · 12.

Какие числа обратны числам:
а) 10/36, 13/65, 31/65, 13/134, 17/428, 10/4, 36/7;
б) 13 13/14; 1/40; 50; 100; 1; 0,5; 2,8?
Два числа, произведение которых равно 1, называют взаимно обратными.
Две обыкновенные дроби при умножении дают единицу, если числитель первой дроби равен знаменателю второй, а знаменатель первой равен числителю второй дроби.
Если обратная дробь получается неправильной (числитель больше знаменателя), то из неё нужно выделить целую часть, то есть представить в виде смешанного числа.
Для того, чтобы неправильную дробь, числитель которой нацело не делится на знаменатель, преобразовать в смешанное число, необходимо числитель разделить на знаменатель; полученное неполное частное записать как целую часть смешанного числа, а остаток – как числитель его дробной части.
Если необходимо найти число обратное смешанному числу, то это число нужно представить в виде неправильной дроби.
Для того, чтобы записать смешанное число в виде неправильной дроби, необходимо целую часть числа умножить на знаменатель дробной части и к полученному произведению прибавить числитель дробной части; эту сумму записать как числитель неправильной дроби, а в её знаменатель записать знаменатель дробной части смешанного числа.
Произведением двух дробей является дробь, числитель которой равен произведению числителей, а знаменатель – произведению знаменателей.
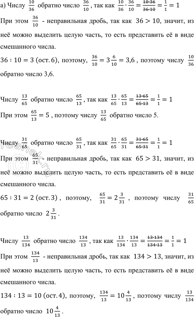
а) Числу 10/36 обратно число 36/10 , так как 10/36•36/10=(10•36)/(36•10)=1/1=1
При этом 36/10 - неправильная дробь, так как 36>10, значит, из неё можно выделить целую часть, то есть представить её в виде смешанного числа.
36:10=3 (ост.6), поэтому, 36/10=3 6/10=3,6 , поэтому числу 10/36 обратно число 3,6.
Числу 13/65 обратно число 65/13 , так как 13/65•65/13=(13•65)/(65•13)=1/1=1
При этом 65/13=5 , поэтому числу 13/65 обратно число 5.
Числу 31/65 обратно число 65/31 , так как 31/65•65/31=(31•65)/(65•31)=1/1=1
При этом 65/31 - неправильная дробь, так как 65>31, значит, из неё можно выделить целую часть, то есть представить её в виде смешанного числа.
65:31=2 (ост.3), поэтому, 65/31=2 3/31 , поэтому числу 31/65 обратно число 2 3/31 .
Числу 13/134 обратно число 134/13 , так как 13/134•134/13=(13•134)/(134•13)=1/1=1
При этом 134/13 - неправильная дробь, так как 134>13, значит, из неё можно выделить целую часть, то есть представить её в виде смешанного числа.
134:13=10 (ост.4), поэтому, 134/13=10 4/13 , поэтому числу 13/134 обратно число 10 4/13 .
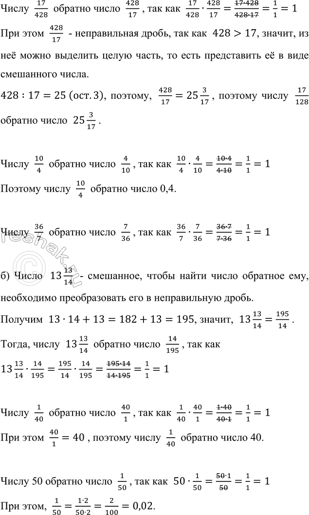
Числу 17/428 обратно число 428/17 , так как 17/428•428/17=(17•428)/(428•17)=1/1=1
При этом 428/17 - неправильная дробь, так как 428>17, значит, из неё можно выделить целую часть, то есть представить её в виде смешанного числа.
428:17=25 (ост.3), поэтому, 428/17=25 3/17 , поэтому числу 17/128 обратно число 25 3/17 .
Числу 10/4 обратно число 4/10 , так как 10/4•4/10=(10•4)/(4•10)=1/1=1
Поэтому числу 10/4 обратно число 0,4.
Числу 36/7 обратно число 7/36 , так как 36/7•7/36=(36•7)/(7•36)=1/1=1
б) Число 13 13/14 - смешанное, чтобы найти число обратное ему, необходимо преобразовать его в неправильную дробь.
Получим 13•14+13=182+13=195, значит, 13 13/14=195/14 .
Тогда, числу 13 13/14 обратно число 14/195 , так как
13 13/14•14/195=195/14•14/195=(195•14)/(14•195)=1/1=1
Числу 1/40 обратно число 40/1 , так как 1/40•40/1=(1•40)/(40•1)=1/1=1
При этом 40/1=40 , поэтому числу 1/40 обратно число 40.
Числу 50 обратно число 1/50 , так как 50•1/50=(50•1)/50=1/1=1
При этом, 1/50=(1•2)/(50•2)=2/100=0,02.
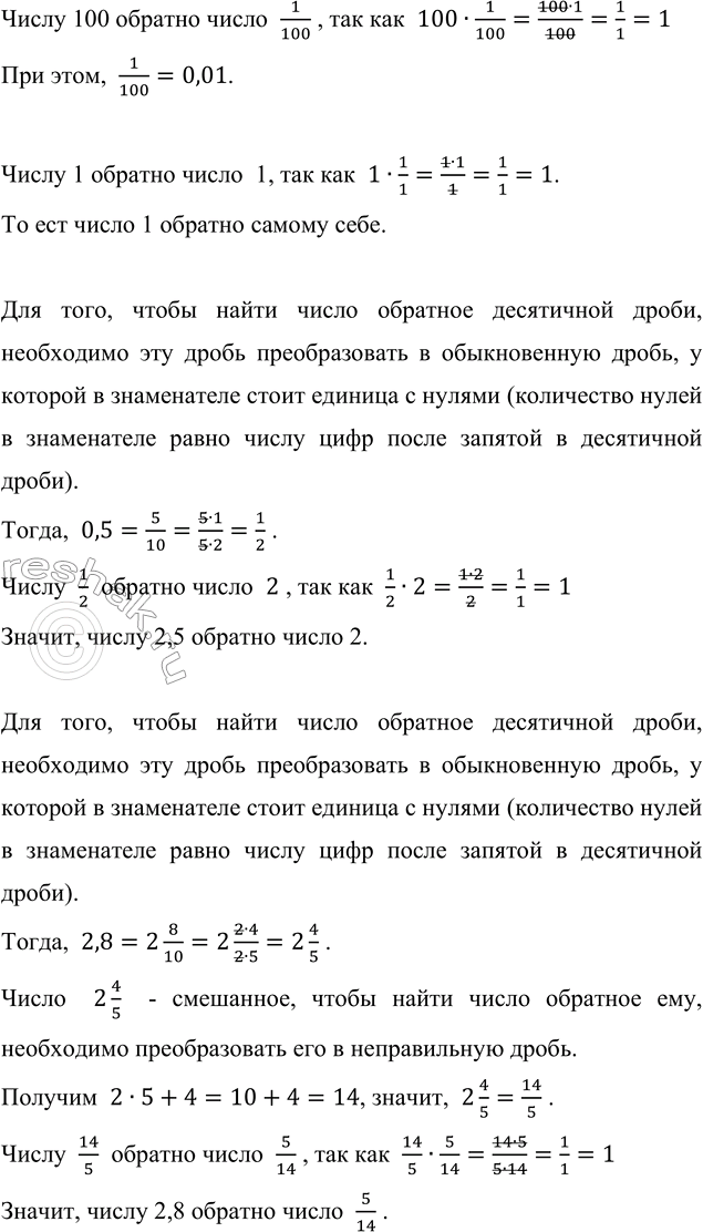
Числу 100 обратно число 1/100 , так как 100•1/100=(100•1)/100=1/1=1
При этом, 1/100=0,01.
Числу 1 обратно число 1, так как 1•1/1=(1•1)/1=1/1=1.
То ест число 1 обратно самому себе.
Для того, чтобы найти число обратное десятичной дроби, необходимо эту дробь преобразовать в обыкновенную дробь, у которой в знаменателе стоит единица с нулями (количество нулей в знаменателе равно числу цифр после запятой в десятичной дроби).
Тогда, 0,5=5/10=(5•1)/(5•2)=1/2 .
Числу 1/2 обратно число 2 , так как 1/2•2=(1•2)/2=1/1=1
Значит, числу 2,5 обратно число 2.
Для того, чтобы найти число обратное десятичной дроби, необходимо эту дробь преобразовать в обыкновенную дробь, у которой в знаменателе стоит единица с нулями (количество нулей в знаменателе равно числу цифр после запятой в десятичной дроби).
Тогда, 2,8=2 8/10=2 (2•4)/(2•5)=2 4/5 .
Число 2 4/5 - смешанное, чтобы найти число обратное ему, необходимо преобразовать его в неправильную дробь.
Получим 2•5+4=10+4=14, значит, 2 4/5=14/5 .
Числу 14/5 обратно число 5/14 , так как 14/5•5/14=(14•5)/(5•14)=1/1=1
Значит, числу 2,8 обратно число 5/14 .

*Цитирирование задания со ссылкой на учебник производится исключительно в учебных целях для лучшего понимания разбора решения задания.
*К сожалению, временные проблемы с публикацией комментариев с мобильных устройств.