🔥ГДЗ под запретом?

Упр.2.304 ГДЗ Виленкин Жохов 6 класс Часть 1, Просвещение (Математика)

Решение #1 (Учебник 2023)

Изображение На хлебозаводе было 10 2/3 т муки. Сколько тонн муки стало на хлебозаводе после того, как на выпечку хлеба израсходовали 8 1/2 т, а затем привезли 12 5/6 т муки?Для...

Решение #2 (Учебник 2023)

Изображение На хлебозаводе было 10 2/3 т муки. Сколько тонн муки стало на хлебозаводе после того, как на выпечку хлеба израсходовали 8 1/2 т, а затем привезли 12 5/6 т муки?Для...

Решение #3 (Учебник 2023)

Изображение На хлебозаводе было 10 2/3 т муки. Сколько тонн муки стало на хлебозаводе после того, как на выпечку хлеба израсходовали 8 1/2 т, а затем привезли 12 5/6 т муки?Для...

Решение #4 (Учебник 2021)

Изображение На хлебозаводе было 10 2/3 т муки. Сколько тонн муки стало на хлебозаводе после того, как на выпечку хлеба израсходовали 8 1/2 т, а затем привезли 12 5/6 т муки?Для...

Решение #5 (Учебник 2021)

Изображение На хлебозаводе было 10 2/3 т муки. Сколько тонн муки стало на хлебозаводе после того, как на выпечку хлеба израсходовали 8 1/2 т, а затем привезли 12 5/6 т муки?Для...

Рассмотрим вариант решения задания из учебника Виленкин, Жохов, Чесноков 6 класс, Просвещение:
Найдите значение выражения:
а) 3/7 a при a = 3/7; a = 1/2; a = 2 1/7; a = 2 1/3; a = 28/33;
б) 5/12 b при b = 1/5; b = 5/12; b = 1 1/5; b = 2 2/5.

Для того, чтобы найти значение буквенного выражения, необходимо в это выражение вместо буквы подставить соответствующее этой букве число и выполнить вычисления.
При выполнении вычислений опираемся на следующие правила:
- для того, чтобы умножить дробь на дробь, необходимо найти произведение числителей и знаменателей этих дробей. Первое произведение записать числителем, второе – знаменателем.
- при умножении необходимо выполнять сокращение, если это возможно, для удобства расчётов. Для этого необходимо одно из чисел числителя и знаменателя разделить на одно и то же число и далее выполнять умножение.
а) 3/7 a
при a=3/7 , 3/7 a=3/7•3/7=(3•3)/(7•7)=9/49
при a=1/2 , 3/7 a=3/7•1/2=(3•1)/(7•2)=3/14
при a=2 1/7 , 3/7 a=3/7•2 1/7=3/7•15/7=(3•15)/(7•7)=45/49
при a=2 1/3 , 3/7 a=3/7•2 1/3=3/7•7/3=(3•7)/(7•3)=1/1=1
при a=28/33 , 3/7 a=3/7•28/33=(3•28)/(7•33)=(3•4•7)/(7•3•11)=4/11
б) 5/12 b
при b=1/5 , 5/12 b=5/12•1/5=(5•1)/(12•5)=1/12
при b=5/12 , 5/12 b=5/12•5/12=(5•5)/(12•12)=25/144
при b=1 1/5 , 5/12 b=5/12•1 1/5=5/12•6/5=(5•6)/(12•5)=(5•6)/(2•6•5)=1/2
при b=2 2/5 , 5/12 b=5/12•2 2/5=5/12•12/5=(5•12)/(12•5)=1/1=1

На хлебозаводе было 10 2/3 т муки. Сколько тонн муки стало на хлебозаводе после того, как на выпечку хлеба израсходовали 8 1/2 т, а затем привезли 12 5/6 т муки?

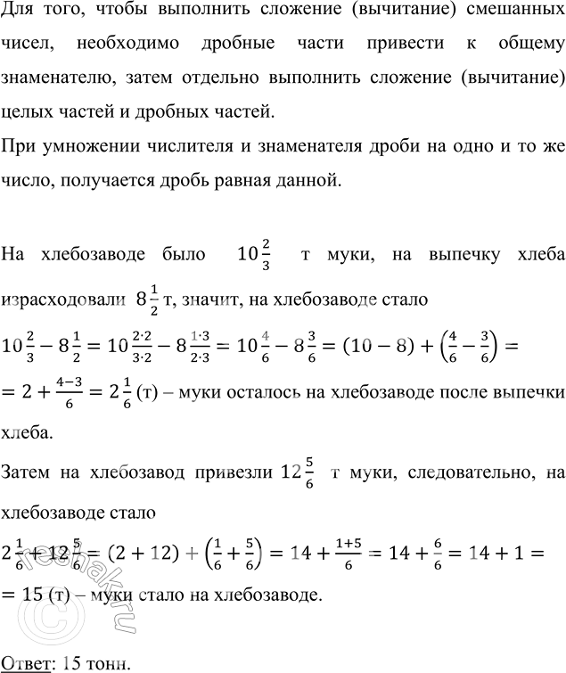
Для того, чтобы выполнить сложение (вычитание) смешанных чисел, необходимо дробные части привести к общему знаменателю, затем отдельно выполнить сложение (вычитание) целых частей и дробных частей.
При умножении числителя и знаменателя дроби на одно и то же число, получается дробь равная данной.
На хлебозаводе было 10 2/3 т муки, на выпечку хлеба израсходовали 8 1/2 т, значит, на хлебозаводе стало
10 2/3-8 1/2=10 (2•2)/(3•2)-8 (1•3)/(2•3)=10 4/6-8 3/6=(10-8)+(4/6-3/6)=2+(4-3)/6=2 1/6 (т) – муки осталось на хлебозаводе после выпечки хлеба.
Затем на хлебозавод привезли 12 5/6 т муки, следовательно, на хлебозаводе стало
2 1/6+12 5/6=(2+12)+(1/6+5/6)=14+(1+5)/6=14+6/6=14+1=15 (т) – муки стало на хлебозаводе.
Ответ: 15 тонн.

*Цитирирование задания со ссылкой на учебник производится исключительно в учебных целях для лучшего понимания разбора решения задания.
*К сожалению, временные проблемы с публикацией комментариев с мобильных устройств.