🔥ГДЗ под запретом?

Упр.2.299 ГДЗ Виленкин Жохов 6 класс Часть 1, Просвещение (Математика)

Решение #1 (Учебник 2023)

Изображение Отметьте, где расположены на координатном луче, изображённом на рисунке 44, точки A (2/5), B (1/5), C (1), D (k + 2/5), E (k - 1/5).Дробь  2/5  в два раза меньше...

Решение #2 (Учебник 2023)

Изображение Отметьте, где расположены на координатном луче, изображённом на рисунке 44, точки A (2/5), B (1/5), C (1), D (k + 2/5), E (k - 1/5).Дробь  2/5  в два раза меньше...

Решение #3 (Учебник 2021)

Изображение Отметьте, где расположены на координатном луче, изображённом на рисунке 44, точки A (2/5), B (1/5), C (1), D (k + 2/5), E (k - 1/5).Дробь  2/5  в два раза меньше...

Решение #4 (Учебник 2021)

Изображение Отметьте, где расположены на координатном луче, изображённом на рисунке 44, точки A (2/5), B (1/5), C (1), D (k + 2/5), E (k - 1/5).Дробь  2/5  в два раза меньше...

Рассмотрим вариант решения задания из учебника Виленкин, Жохов, Чесноков 6 класс, Просвещение:
) Туристический маршрут был рассчитан на три дня. В первый день туристы прошли 3/8 всего пути, а во второй - 5/12 пути. Какую часть пути им осталось пройти в третий день?
2) Бассейн наполняется водой с помощью двух труб. Через одну трубу наполнилось 4/15 всего бассейна, а через другую — 5/9 бассейна. Какая часть бассейна осталась незаполненной после отключения обеих труб?

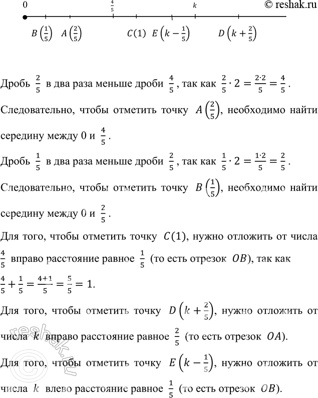
Отметьте, где расположены на координатном луче, изображённом на рисунке 44, точки A (2/5), B (1/5), C (1), D (k + 2/5), E (k - 1/5).

Дробь 2/5 в два раза меньше дроби 4/5 , так как 2/5•2=(2•2)/5=4/5 .
Следовательно, чтобы отметить точку A(2/5), необходимо найти середину между 0 и 4/5 .
Дробь 1/5 в два раза меньше дроби 2/5 , так как 1/5•2=(1•2)/5=2/5 .
Следовательно, чтобы отметить точку B(1/5), необходимо найти середину между 0 и 2/5 .
Для того, чтобы отметить точку C(1), нужно отложить от числа 4/5 вправо расстояние равное 1/5 (то есть отрезок OB), так как
4/5+1/5=(4+1)/5=5/5=1.
Для того, чтобы отметить точку D(k+2/5), нужно отложить от числа k вправо расстояние равное 2/5 (то есть отрезок OA).
Для того, чтобы отметить точку E(k-1/5), нужно отложить от числа k влево расстояние равное 1/5 (то есть отрезок OB).

*Цитирирование задания со ссылкой на учебник производится исключительно в учебных целях для лучшего понимания разбора решения задания.
*К сожалению, временные проблемы с публикацией комментариев с мобильных устройств.