Упр.2.27 ГДЗ Дорофеев Суворова 9 класс (Алгебра)
Решение #1

Рассмотрим вариант решения задания из учебника Дорофеев, Суворова, Бунимович 9 класс, Просвещение:
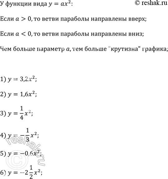
На рисунке 2.15 даны графики квадратичных функций, заданных формулами:
y = 3,2x^2; y = -9,6x^2; y = 1,6x^2; y = -2 1/2 x^2; y = -1/3 x^2; y = 1/4 x^2.
Соотнесите каждый из них с одной из формул.
Популярные решебники 9 класс Все решебники
*размещая тексты в комментариях ниже, вы автоматически соглашаетесь с пользовательским соглашением