Упр.2.31 ГДЗ Дорофеев Суворова 9 класс (Алгебра)
Решение #1

Рассмотрим вариант решения задания из учебника Дорофеев, Суворова, Бунимович 9 класс, Просвещение:
Используя схематический график, сравните значения выражений:
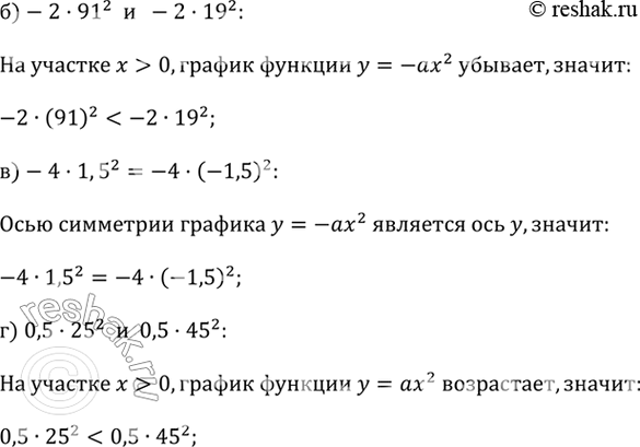
а) 5 · (-17)^2 и 5 · (-7)^2; в) -4 · 1,5^2 и -4 · (-1,5)^2;
б) -2 · 91^2 и -2 · 19^2; г) 0,5 · 25^2 и 0,5 · 45^2.
Популярные решебники 9 класс Все решебники
*К сожалению, временные проблемы с публикацией комментариев с мобильных устройств.