Упр.2.21 ГДЗ Дорофеев Суворова 9 класс (Алгебра)
Решение #1

Рассмотрим вариант решения задания из учебника Дорофеев, Суворова, Бунимович 9 класс, Просвещение:
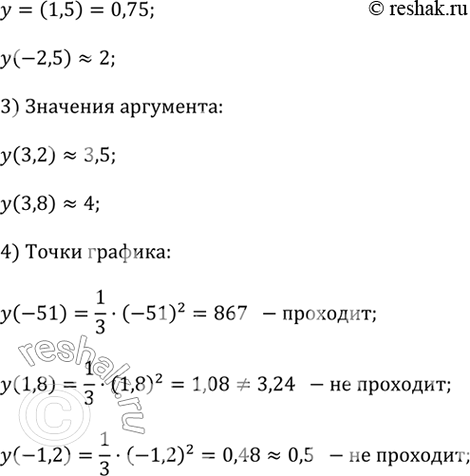
Функция задана формулой у = 1/3 x^2.
1) Заполните таблицу для некоторых неотрицательных значений х и постройте график функции:
2) Найдите по графику значение у при х, равном 1,5; -2,5.
3) Найдите по графику значения х, при которых у = 3,5; 4.
4) Проходит ли график функции через точку (-51; 867)? (1,8; 3,24)? (-1,2; 0,5)?
Популярные решебники 9 класс Все решебники
*К сожалению, временные проблемы с публикацией комментариев с мобильных устройств.