Упр.2.26 ГДЗ Дорофеев Суворова 9 класс (Алгебра)
Решение #1

Рассмотрим вариант решения задания из учебника Дорофеев, Суворова, Бунимович 9 класс, Просвещение:
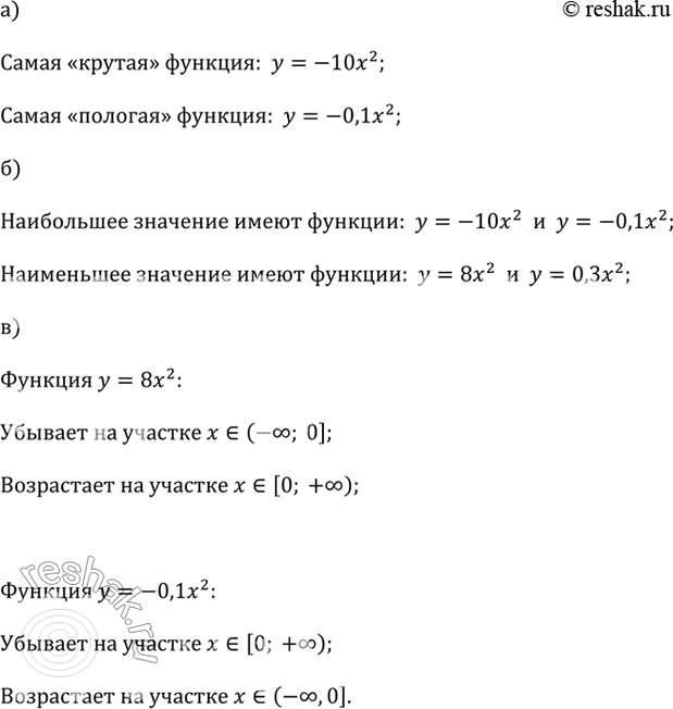
Изобразите в одной и той же системе координат схематически графики функций: у = О,3х^2, у = -10х^2, у = 8х^2, у = -0,1х^2.
а) Какая из парабол самая «крутая»? самая «пологая»?
б) Какие из функций имеют наименьшее значение? наибольшее значение?
н) Укажите промежуток убынания и промежуток возрастания функций у = 8х^2 и у = -0,1х^2.
Популярные решебники 9 класс Все решебники
*размещая тексты в комментариях ниже, вы автоматически соглашаетесь с пользовательским соглашением