Упр.2.23 ГДЗ Дорофеев Суворова 9 класс (Алгебра)
Решение #1

Рассмотрим вариант решения задания из учебника Дорофеев, Суворова, Бунимович 9 класс, Просвещение:
1) В одной системе координат постройте график функции f(х) = 1/3 x^2 и график функции g(x) = -1/3 x^2.
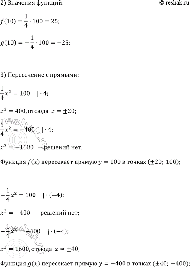
2) Вычислите значение выражения f(10). Чему равно значение выражения g(10)?
3) График какой из функций — у = f(х) или у = g(x) — пересекает прямую у = 100? у = -400? Укажите координаты точек пересечения.
Популярные решебники 9 класс Все решебники
*размещая тексты в комментариях ниже, вы автоматически соглашаетесь с пользовательским соглашением