Упр.2.30 ГДЗ Дорофеев Суворова 9 класс (Алгебра)
Решение #1

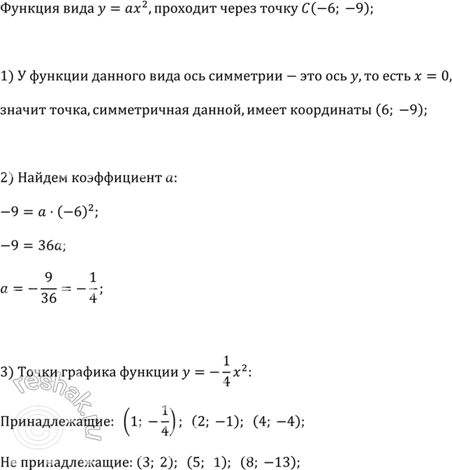
Рассмотрим вариант решения задания из учебника Дорофеев, Суворова, Бунимович 9 класс, Просвещение:
Известно, что график квадратичной функции, заданной формулой вида у = ах^2, проходит через точку С(-6; -9).
1) Укажите координаты точки графика, которая симметрична точке С.
2) Найдите коэффициент а.
3) Укажите координаты каких-нибудь двух точек, одна из которых принадлежит графику, а другая нет.
Популярные решебники 9 класс Все решебники
*К сожалению, временные проблемы с публикацией комментариев с мобильных устройств.