Упр.2.18 ГДЗ Дорофеев Суворова 9 класс (Алгебра)
Решение #1

Рассмотрим вариант решения задания из учебника Дорофеев, Суворова, Бунимович 9 класс, Просвещение:
Постройте график функции:
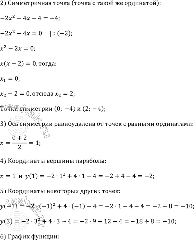
а) у = х^2 + 4х + 7; б) у = -2Х^2 + 4х - 4.
При построении пользуйтесь следующим планом:
1) найдите пару симметричных точек параболы, взяв, например, в качестве одной из них точку пересечения с осью у;
2) далее действуйте по плану, приведённому в упражнении 209, начиная с пункта 2.
Как вы думаете, почему в данном случае первый пункт был заменён? Предложите ещё какой-нибудь способ нахождения координат симметричных точек параболы.
Популярные решебники 9 класс Все решебники
*К сожалению, временные проблемы с публикацией комментариев с мобильных устройств.