Упр.2.16 ГДЗ Дорофеев Суворова 9 класс (Алгебра)
Решение #1

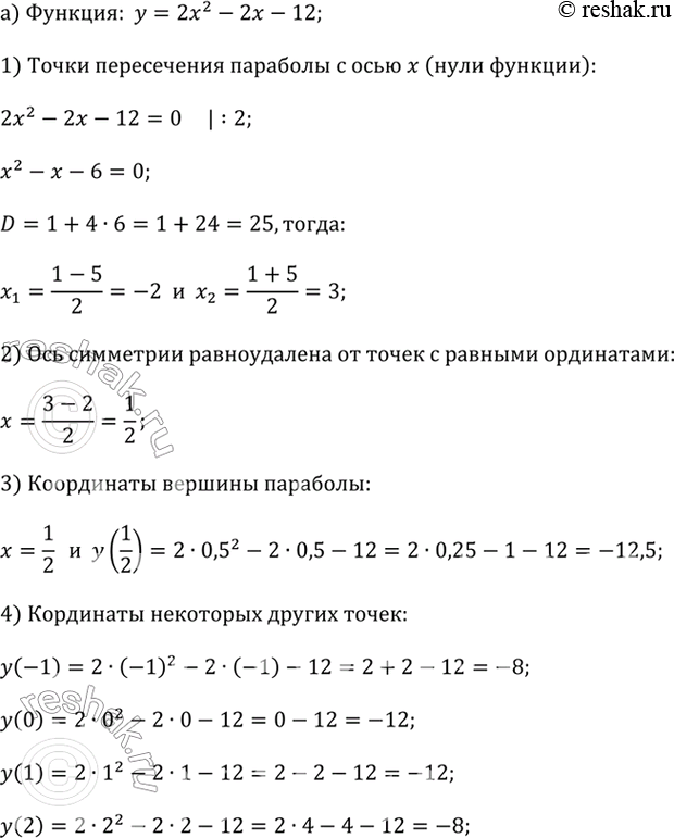
Рассмотрим вариант решения задания из учебника Дорофеев, Суворова, Бунимович 9 класс, Просвещение:
Постройте график функции, воспользовавшись планом, предложенным в предыдущем упражнении:
а) у = 2х^2 - 2х - 12; б) у = -2х^2 + 6х.
Популярные решебники 9 класс Все решебники
*К сожалению, временные проблемы с публикацией комментариев с мобильных устройств.