🔥ГДЗ под запретом?

Упр.2.138 ГДЗ Виленкин Жохов 6 класс Часть 1, Просвещение (Математика)

Решение #1 (Учебник 2023)

Изображение Приведите к наименьшему общему знаменателю дроби:а) 7/16 и 3/8;     в) 14/75 и 13/30;   д) 12/55 и 17/22;    ж) 13/750 и 7/450;б) 9/20 и 21/60;   г) 17/20 и 7/25;   ...

Решение #2 (Учебник 2023)

Изображение Приведите к наименьшему общему знаменателю дроби:а) 7/16 и 3/8;     в) 14/75 и 13/30;   д) 12/55 и 17/22;    ж) 13/750 и 7/450;б) 9/20 и 21/60;   г) 17/20 и 7/25;   ...

Решение #3 (Учебник 2021)

Изображение Приведите к наименьшему общему знаменателю дроби:а) 7/16 и 3/8;     в) 14/75 и 13/30;   д) 12/55 и 17/22;    ж) 13/750 и 7/450;б) 9/20 и 21/60;   г) 17/20 и 7/25;   ...
Дополнительное изображение

Решение #4 (Учебник 2021)

Изображение Приведите к наименьшему общему знаменателю дроби:а) 7/16 и 3/8;     в) 14/75 и 13/30;   д) 12/55 и 17/22;    ж) 13/750 и 7/450;б) 9/20 и 21/60;   г) 17/20 и 7/25;   ...
Дополнительное изображение
Дополнительное изображение
Дополнительное изображение
Дополнительное изображение

Решение #5 (Учебник 2021)

Изображение Приведите к наименьшему общему знаменателю дроби:а) 7/16 и 3/8;     в) 14/75 и 13/30;   д) 12/55 и 17/22;    ж) 13/750 и 7/450;б) 9/20 и 21/60;   г) 17/20 и 7/25;   ...

Рассмотрим вариант решения задания из учебника Виленкин, Жохов, Чесноков 6 класс, Просвещение:
Найдите, на сколько процентов увеличится площадь поля прямоугольной формы, если длину поля увеличить на 20 %, а ширину — на 35 %.

Приведите к наименьшему общему знаменателю дроби:
а) 7/16 и 3/8; в) 14/75 и 13/30; д) 12/55 и 17/22; ж) 13/750 и 7/450;
б) 9/20 и 21/60; г) 17/20 и 7/25; е) 25/42 и 55/147; з) 21/225 и 14/375.

а) Для того, чтобы дроби 7/16 и 3/8 привести к наименьшему общему знаменателю, необходимо определить для чисел 16 и 8 их наименьшее общее кратное (НОК).
16=2•2•2•2
8=2•2•2
Для того, чтобы определить НОК, необходимо недостающие множители (в данном случае таковых нет) добавить к множителям большего числа и перемножить их:
НОК(16,8)=2•2•2•2=4•4=16
Далее определяем дополнительные множители для дробей 7/16 и 3/8
16:16=1
7/16
16:8=2 – дополнительный множитель для дроби 3/8 .
3/8=(3•2)/(8•2)=6/16
б) Для того, чтобы дроби 9/20 и 21/60 привести к наименьшему общему знаменателю, необходимо определить для чисел 20 и 60 их наименьшее общее кратное (НОК).
20=2•2•5
60=2•2•3•5
Для того, чтобы определить НОК, необходимо недостающие множители (в данном случае таковых нет) добавить к множителям большего числа и перемножить их:
НОК(20,60)=2•2•3•5=10•6=60
Далее определяем дополнительные множители для дробей 9/20 и 21/60
60:20=3 – дополнительный множитель для дроби 9/20 .
(9•3)/(20•3)=27/60
60:60=1 .
21/60
в) Для того, чтобы дроби 14/75 и 13/30 привести к наименьшему общему знаменателю, необходимо определить для чисел 75 и 30 их наименьшее общее кратное (НОК).
75=3•5•5
30=2•3•5
Для того, чтобы определить НОК, необходимо недостающие множители (выделен цветом) добавить к множителям большего числа и перемножить их:
НОК(75,30)=2•3•5•5=10•15=150
Далее определяем дополнительные множители для дробей 14/75 и 13/30
150:75=2 – дополнительный множитель для дроби 14/75 .
(14•2)/(75•2)=28/150
150:30=5 – дополнительный множитель для дроби 13/30 .
(13•5)/(30•5)=65/150
г) Для того, чтобы дроби 17/20 и 7/25 привести к наименьшему общему знаменателю, необходимо определить для чисел 20 и 25 их наименьшее общее кратное (НОК).
20=2•2•5
25=5•5
Для того, чтобы определить НОК, необходимо недостающие множители (выделен цветом) добавить к множителям большего числа и перемножить их:
НОК(20,25)=2•2•5•5=4•25=100
Далее определяем дополнительные множители для дробей 17/20 и 7/25 .
100:20=5 – дополнительный множитель для дроби 17/20 .
(17•5)/(20•5)=85/100
100:25=4 – дополнительный множитель для дроби 7/25 .
(7•4)/(25•4)=28/100
д) Для того, чтобы дроби 12/55 и 17/22 привести к наименьшему общему знаменателю, необходимо определить для чисел 55 и 22 их наименьшее общее кратное (НОК).
55=5•11
22=2•11
Для того, чтобы определить НОК, необходимо недостающие множители (выделен цветом) добавить к множителям большего числа и перемножить их:
НОК(55,22)=2•5•11=10•11=110
Далее определяем дополнительные множители для дробей 12/55 и 17/22.
110:55=2 – дополнительный множитель для дроби 12/55 .
(12•2)/(55•2)=24/110
110:22=5 – дополнительный множитель для дроби 17/22 .
(17•5)/(22•5)=85/110
е) Для того, чтобы дроби 25/42 и 55/147 привести к наименьшему общему знаменателю, необходимо определить для чисел 42 и 147 их наименьшее общее кратное (НОК).
42=2•3•7
147=3•7•7
Для того, чтобы определить НОК, необходимо недостающие множители (выделен цветом) добавить к множителям большего числа и перемножить их:
НОК(42,147)=2•3•7•7=2•147=294
Далее определяем дополнительные множители для дробей 25/42 и 55/147 .
294:42=7 – дополнительный множитель для дроби 25/42 .
(25•7)/(42•7)=175/294
294:147=2 – дополнительный множитель для дроби 55/147 .
(55•2)/(147•2)=110/294
ж) Для того, чтобы дроби 13/750 и 7/450 привести к наименьшему общему знаменателю, необходимо определить для чисел 750 и 450 их наименьшее общее кратное (НОК).
750=2•3•5•5•5
450=2•3•3•5•5
Для того, чтобы определить НОК, необходимо недостающие множители (выделен цветом) добавить к множителям большего числа и перемножить их:
НОК(750,450)=2•3•3•5•5•5=3•750=2250
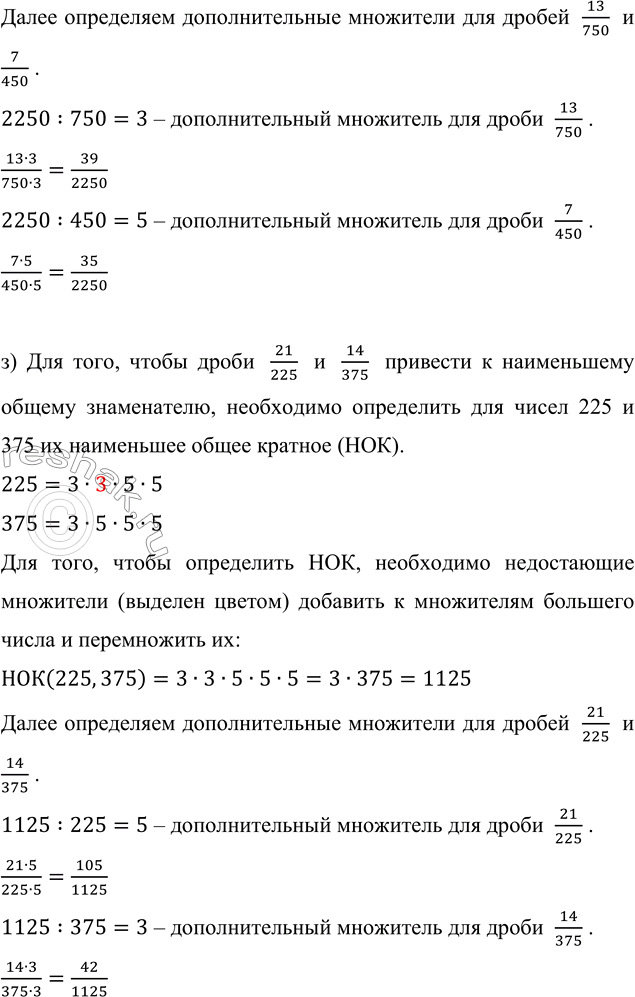
Далее определяем дополнительные множители для дробей 13/750 и 7/450 .
2250:750=3 – дополнительный множитель для дроби 13/750 .
(13•3)/(750•3)=39/2250
2250:450=5 – дополнительный множитель для дроби 7/450 .
(7•5)/(450•5)=35/2250
з) Для того, чтобы дроби 21/225 и 14/375 привести к наименьшему общему знаменателю, необходимо определить для чисел 225 и 375 их наименьшее общее кратное (НОК).
225=3•3•5•5
375=3•5•5•5
Для того, чтобы определить НОК, необходимо недостающие множители (выделен цветом) добавить к множителям большего числа и перемножить их:
НОК(225,375)=3•3•5•5•5=3•375=1125
Далее определяем дополнительные множители для дробей 21/225 и 14/375 .
1125:225=5 – дополнительный множитель для дроби 21/225 .
(21•5)/(225•5)=105/1125
1125:375=3 – дополнительный множитель для дроби 14/375 .
(14•3)/(375•3)=42/1125

*Цитирирование задания со ссылкой на учебник производится исключительно в учебных целях для лучшего понимания разбора решения задания.
*К сожалению, временные проблемы с публикацией комментариев с мобильных устройств.