Упр.16.4 ГДЗ Мерзляк 10 класс Углубленный уровень (Алгебра)
Решение #1

Рассмотрим вариант решения задания из учебника Мерзляк, Номировский, Поляков 10 класс, Просвещение:
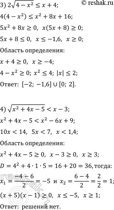
16.4. Решите неравенство:
1) v(9x-20) < x; 3) 2v(4-x^2)?x+4;
2) v(x+61) < x+5; 4) v(x^2+4x-5) < x-3.
Похожие решебники
Популярные решебники 10 класс Все решебники
*размещая тексты в комментариях ниже, вы автоматически соглашаетесь с пользовательским соглашением