Часть II Параграф 16 ГДЗ Рабочая тетрадь Габриелян 9 класс (Химия)
Решение #1

Рассмотрим вариант решения задания из учебника Габриелян, Сладков 9 класс, Дрофа:
Часть II
1. Заполните таблицу «Применение алюминия на основе его химических свойств».
Химические свойства (уравнение соответствующей реакции)
8Al + 3Fe3O4 < - > 4Al2O3 + 9Fe
4Al + 3O2 > 2Al2O3
Концентрированные азотная и серная кислоты пассивируют алюминий
10Al + 3V2O5 > 5Al2O3 + 6V
2Al + 3S > Al2S3
Применение
Сварка стальных изделий
В составе фейерверков
В составе материала цистерн для перевозки концентрированных азотной и серной кислот
Алюмотермия
Получение сульфида алюминия
2. Запишите уравнения реакций, с помощью которых можно осуществить соответствующие переходы, в свете ОВР.
1) Al0 + O02 > Al+32O-23
O02 + 4e > 2O-2 4 12 3 – окислитель, восстановление
Al0 - 3e > Al+3 3 4 – восстановитель, окисление
4Al + 3O2 = 2Al2O3
2) Al0 + Cl02 > Al+3Cl-3
Cl02 + 2e > 2Cl- 2 6 3 – окислитель, восстановление
Al0 - 3e > Al+3 3 2 – восстановитель, окисление
2Al + 3Cl2 = 2AlCl3
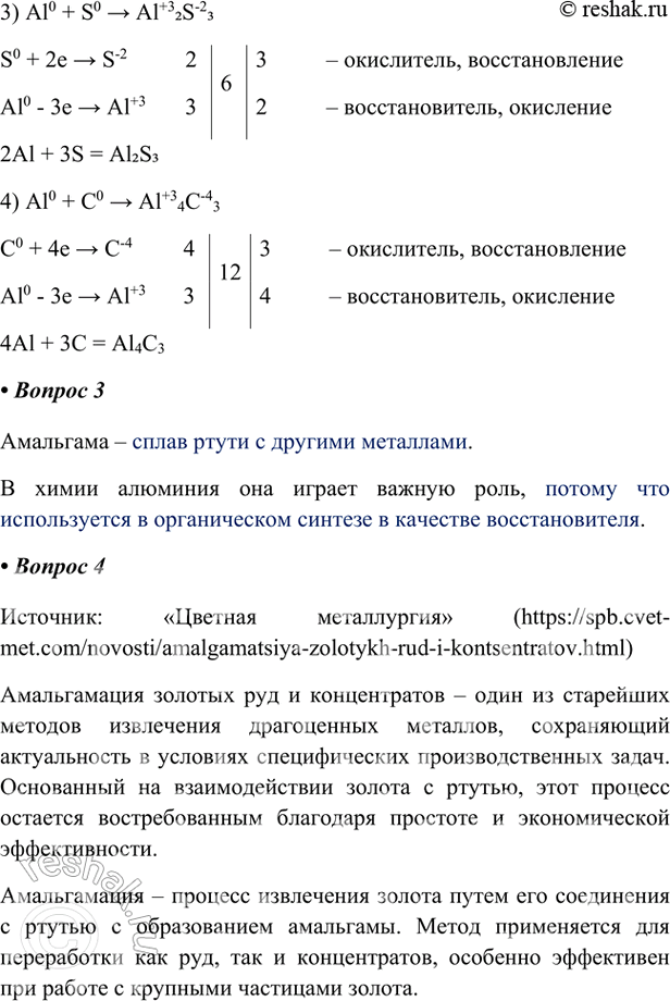
3) Al0 + S0 > Al+32S-23
S0 + 2e > S-2 2 6 3 – окислитель, восстановление
Al0 - 3e > Al+3 3 2 – восстановитель, окисление
2Al + 3S = Al2S3
4) Al0 + C0 > Al+34C-43
C0 + 4e > C-4 4 12 3 – окислитель, восстановление
Al0 - 3e > Al+3 3 4 – восстановитель, окисление
4Al + 3C = Al4C3
3. Амальгама – сплав ртути с другими металлами.
В химии алюминия она играет важную роль, потому что используется в органическом синтезе в качестве восстановителя.
4. Подготовьте сообщение об амальгамах золота и их значении, используя различные источники информации (), в том числе Интернет. Запишите тезисы сообщения или составьте план в особой тетради.
Источник: «Цветная металлургия» (https://spb.cvet-met.com/novosti/amalgamatsiya-zolotykh-rud-i-kontsentratov.html)
Амальгамация золотых руд и концентратов – один из старейших методов извлечения драгоценных металлов, сохраняющий актуальность в условиях специфических производственных задач. Основанный на взаимодействии золота с ртутью, этот процесс остается востребованным благодаря простоте и экономической эффективности.
Амальгамация – процесс извлечения золота путем его соединения с ртутью с образованием амальгамы. Метод применяется для переработки как руд, так и концентратов, особенно эффективен при работе с крупными частицами золота.
Метод амальгамации часто комбинируют с другими технологиями. Например, первичное извлечение крупного золота проводят амальгамацией, а остаточное – цианированием или флотацией. Это повышает общую эффективность переработки.
5. Подготовьте с помощью Интернета презентацию (5–10 слайдов) на тему «История алюминия». Запишите план презентации.
См. презентацию
План презентации:
• Определение алюминиевой промышленности
• Основные отрасли, зависящие от поставок алюминия
• Вклад А. Девиля в промышленное получение алюминия
• Открытие Роберта Бунзена
• Современное состояние алюминиевой промышленности
• Выводы
6. Вычислите: какое количество граммов оксида хрома(III), содержащего 20% примесей, и молей алюминия необходимо для получения 4,5 моль хрома с помощью алюминотермии.
Дано:
n(Cr)= 4,5 моль
M(Cr2O3)= 152 г/моль
w(прим.)=20%
n(Al)=?
m(Cr2O3 технич.)=?
2Al + Cr2O3 > Al2O3 + 2Cr
m(Cr2O3)= n· M=2,25 · 152= 342 (г)
w(Cr2O3)=100% - w(прим.)=100% - 20% = 80%
Ответ. 4,5 моль, 427,5 г.
Похожие решебники
Популярные решебники 9 класс Все решебники
*размещая тексты в комментариях ниже, вы автоматически соглашаетесь с пользовательским соглашением