Часть I Параграф 16 ГДЗ Рабочая тетрадь Габриелян 9 класс (Химия)
Решение #1

Рассмотрим вариант решения задания из учебника Габриелян, Сладков 9 класс, Дрофа:
АЛЮМИНИЙ
Часть I
1. Дополните схему строения атома алюминия.
13Al 2e, 8e, 3e +13 )2)8)3
2. Al проявляет сильные ВОССТАНОВИТЕЛЬНЫЕ свойства, получая при этом с.о. +3, по соответствующей схеме:
Al0 – 3e > Al+3
3. Эта же схема отражает образование в простом веществе МЕТАЛЛИЧЕСКОЙ связи.
Алюминий имеет МЕТАЛЛИЧЕСКУЮ кристаллическую решетку и характеризуется следующими физическими свойствами:
Серебристо-белый легкий металл; плавится при 660 °C; очень пластичен, легко вытягивается в проволоку и прокатывается в фольгу толщиной до 0,01 мм; обладает очень большой электрической проводимостью и теплопроводностью.
4. Заполните таблицу «Применение алюминия на основе его физических свойств».
ФИЗИЧЕСКОЕ СВОЙСТВО — ПРИМЕНЕНИЕ
1. Малая плотность
2. Коррозионная стойкость
3. Нетоксичность
4. Высокая электропроводность
5. Прочность в сплавах
Судостроение, авиация
Судостроение, автомобилестроение
Посуда, упаковка
ЛЭП, провода
Строительство
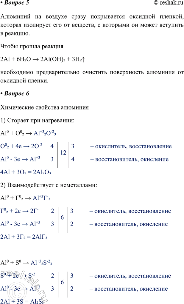
5. В ряду активности металлов Al следует за металлами IIA-группы, т.е. очень активен, но с водой, как подсказывает бытовой опыт, не взаимодействует при обычных условиях (алюминиевые провода и посуда не разрушаются под действием воды). Почему?
Алюминий на воздухе сразу покрывается оксидной пленкой, которая изолирует его от веществ, с которыми он может вступить в реакцию.
Как осуществить реакцию по схеме: Al + H2O > __________________ ?
Чтобы прошла реакция
2Al + 6H2O > 2Al(OH)3 + 3H2^
необходимо предварительно очистить поверхность алюминия от оксидной пленки.
6. Химические свойства алюминия (запишите уравнения возможных реакций — молекулярные, полные и сокращённые ионные).
1) Сгорает при нагревании:
Al0 + O02 > Al+32O-23
O02 + 4e > 2O-2 4 12 3 – окислитель, восстановление
Al0 - 3e > Al+3 3 4 – восстановитель, окисление
4Al + 3O2 = 2Al2O3
2) Взаимодействует с неметаллами:
Al0 + Г02 > Al+3Г-3
Г02 + 2e > 2Г- 2 6 3 – окислитель, восстановление
Al0 - 3e > Al+3 3 2 – восстановитель, окисление
2Al + 3Г2 = 2AlГ3
Al0 + S0 > Al+32S-23
S0 + 2e > S-2 2 6 3 – окислитель, восстановление
Al0 - 3e > Al+3 3 2 – восстановитель, окисление
2Al + 3S = Al2S3
Al0 + C0 > Al+34C-43
C0 + 4e > C-4 4 12 3 – окислитель, восстановление
Al0 - 3e > Al+3 3 4 – восстановитель, окисление
4Al + 3C = Al4C3
3) Взаимодействует с растворами кислот:
2Al + 6HCl > 2AlCl3 + 3H2^
2Al + 6H+ + 6Cl- > 2Al3+ + 6Cl- + 3H2^
2Al + 6H+ > 2Al3+ + 3H2^
4) Взаимодействует с растворами солей.
2Al + Fe2(SO4)3 > Al2(SO4)3 + 2Fe
2Al + 2Fe3+ + 3SO42- > 2Al3+ + 3SO42- + 2Fe
Al + Fe3+ > Al3+ + Fe
5) Взаимодействует с оксидами металлов – АЛЮМОТЕРМИЯ
10Al + 3V2O5 > 5Al2O3 + 6V
6) Взаимодействует с растворами щелочей.
2Al + 2KOH + 6H2O = 2K[Al(OH)4] + 3H2^
2Al + 2K+ + 2OH- + 6H2O > 2K+ + 2[Al(OH)4]- + 3H2^
2Al + 2OH- + 6H2O > 2[Al(OH)4]- + 3H2^
Похожие решебники
Популярные решебники 9 класс Все решебники
*размещая тексты в комментариях ниже, вы автоматически соглашаетесь с пользовательским соглашением