Упр.13.22 ГДЗ Лукашик 7-9 класс по физике (Физика)
Решение #1

Рассмотрим вариант решения задания из учебника Лукашик, Иванова 7 класс, Просвещение:
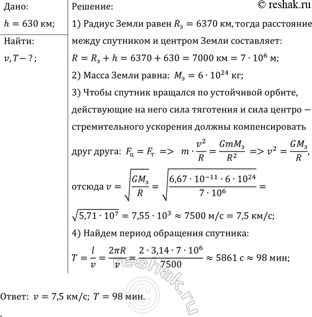
Какую скорость должен иметь искусственный спутник, чтобы обращаться по круговой орбите на высоте 630 км над поверхностью Земли? Каков период его обращения? (Спутник запускается в направлении с севера на юг.)
Популярные решебники 7 класс Все решебники
*К сожалению, временные проблемы с публикацией комментариев с мобильных устройств.