Упр.13.25 ГДЗ Лукашик 7-9 класс по физике (Физика)
Решение #1

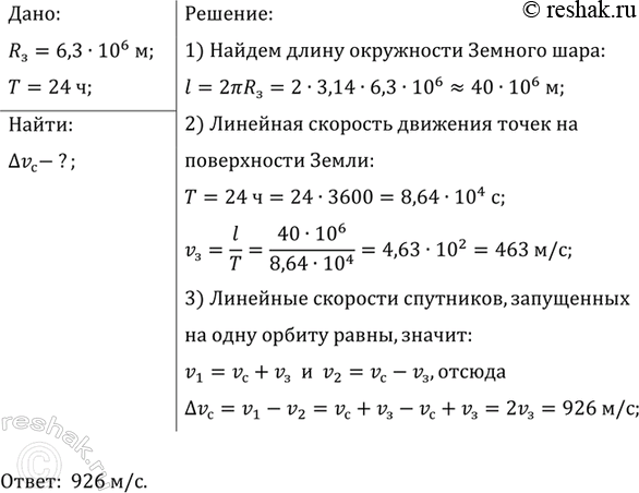
Рассмотрим вариант решения задания из учебника Лукашик, Иванова 7 класс, Просвещение:
На сколько отличаются скорости запуска ракет относительно Земли, которые должны стать искусственными спутниками Земли, если они запускаются на экваторе: одна — в направлении вращения Земли, а другая — в направлении против вращения Земли?
Популярные решебники 7 класс Все решебники
*К сожалению, временные проблемы с публикацией комментариев с мобильных устройств.