Упр.13.26 ГДЗ Лукашик 7-9 класс по физике (Физика)
Решение #1

Рассмотрим вариант решения задания из учебника Лукашик, Иванова 7 класс, Просвещение:
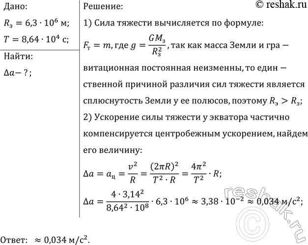
Почему сила тяжести на полюсах Земли больше, чем на экваторе? Условно считая, что Земля имеет форму шара, оцените, на сколько отличается ускорение силы тяжести в этих точках.
Популярные решебники 7 класс Все решебники
*К сожалению, временные проблемы с публикацией комментариев с мобильных устройств.